WARNING:
JavaScript is turned OFF. None of the links on this concept map will
work until it is reactivated.
If you need help turning JavaScript On, click here.
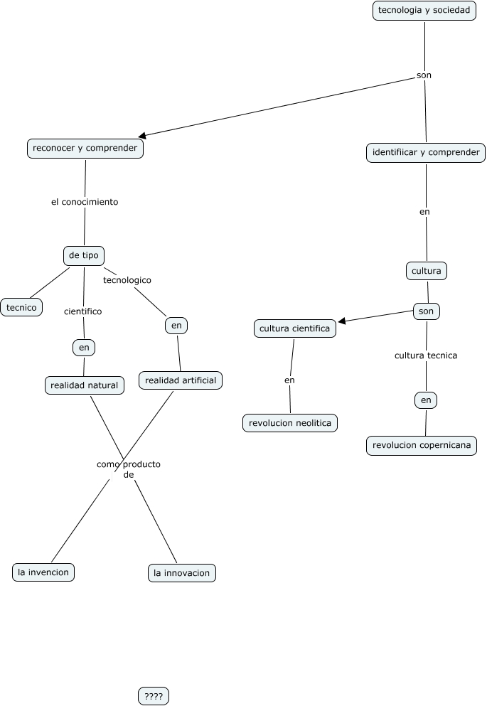
Este Cmap, tiene información relacionada con: sandy, de tipo tecnologico en, cultura son cultura cientifica, cultura cientifica en revolucion neolitica, realidad natural como producto de la innovacion, en revolucion copernicana, son cultura tecnica en, de tipo cientifico en, de tipo tecnico, en realidad artificial, identifiicar y comprender en cultura, tecnologia y sociedad son reconocer y comprender, tecnologia y sociedad son identifiicar y comprender, realidad artificial la invencion, en realidad natural, reconocer y comprender el conocimiento de tipo