WARNING:
JavaScript is turned OFF. None of the links on this concept map will
work until it is reactivated.
If you need help turning JavaScript On, click here.
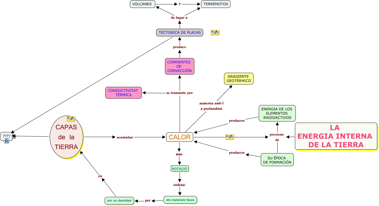
Este Cmap, tiene información relacionada con: geodinamica interna, corteza estado físico es sólido, Núcleo externo características 4000-6000 °C líquido desaparecen lasondas S, aumenta la velocida de las P, CALOR aumenta amb l a profunditat GRADIENTE GEOTÉRMICO, NÚCLEO cuyo espesor es 3478 km, MANTO cuyo espesor es 2885 km, corteza puede ser corteza oceánica, NÚCLEO se divide en Núcleo interno, corteza oceánica características • homogénea • 6-8 km • sedimentos marinos • lava basáltica almohadillada • diques basálticos • gabros, MANTO se divide en manto superior, NÚCLEO está compuesto por metales (fe, ni,si,s), ROTACIÓ ordena els materials fosos, CALOR se transmite por CONDUCTIVITAT TÉRMICA, CALOR se transmite por CORRIENTES DE CONVECCIÓN, TECTONICA DE PLACAS da lugar a VOLCANES, CAPAS de la TIERRA que son corteza, CALOR proviene de ENERGIA DE LOS ELEMENTOS RADIOACTIVOS, CALOR más ROTACIÓ, TECTONICA DE PLACAS da lugar a TERREMOTOS, TECTONICA DE PLACAS se manifiesta en la corteza, Núcleo interno características 6.700 °C sólido aparecen las ondas S, aumenta la velocidad de las ondas P