WARNING:
JavaScript is turned OFF. None of the links on this concept map will
work until it is reactivated.
If you need help turning JavaScript On, click here.
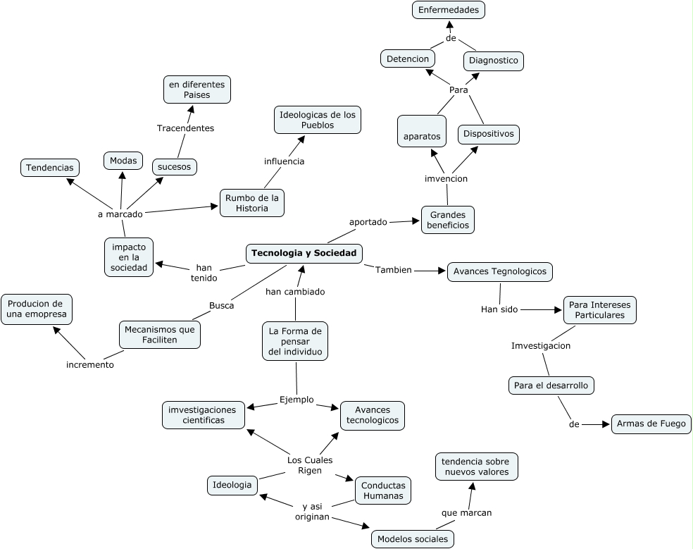
Este Cmap, tiene información relacionada con: Brayan Andrade, Mecanismos que Faciliten incremento Producion de una emopresa, Avances Tegnologicos Han sido Para Intereses Particulares, Rumbo de la Historia influencia Ideologicas de los Pueblos, Conductas Humanas y asi originan Ideologia, Dispositivos Para Diagnostico, impacto en la sociedad a marcado sucesos, La Forma de pensar del individuo Ejemplo imvestigaciones cientificas, Ideologia Los Cuales Rigen imvestigaciones cientificas, La Forma de pensar del individuo han cambiado Tecnologia y Sociedad, Tecnologia y Sociedad Busca Mecanismos que Faciliten, Diagnostico de Enfermedades, La Forma de pensar del individuo Ejemplo Avances tecnologicos, Tecnologia y Sociedad aportado Grandes beneficios, Ideologia Los Cuales Rigen Conductas Humanas, Para el desarrollo de Armas de Fuego, aparatos Para Diagnostico, Modelos sociales que marcan tendencia sobre nuevos valores, impacto en la sociedad a marcado Tendencias, Conductas Humanas y asi originan Modelos sociales, Para Intereses Particulares Imvestigacion Para el desarrollo