WARNING:
JavaScript is turned OFF. None of the links on this concept map will
work until it is reactivated.
If you need help turning JavaScript On, click here.
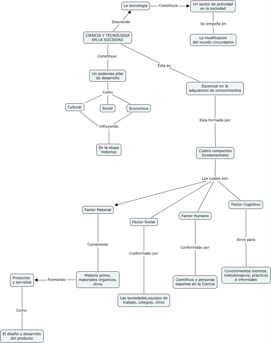
Este Cmap, tiene información relacionada con: maria camila.cmap, Un sector de actividad en la sociedad Se empeña en La modificacion del mundo circundante, Un poderoso pilar de desarrollo Como Economico, Cuatro compontes fundamentales Los cuales son Factor Material, Escencial en la adquisicion de conocimientos Esta formada por Cuatro compontes fundamentales, Productos y servicios Como El diseño y desarrollo del producto, CIENCIA Y TECNOLOGIA EN LA SOCIEDAD Desciende La tecnologia, Factor Humano Conformado por Cientificos y personas espertas en la Ciencia, Materia prima, materiales organicos, otros Formando Productos y servicios, Factor Social Conformado por Las sociedades,equipos de trabajo, colegios, otros, Un poderoso pilar de desarrollo Como Social, Economico Influyendo En la etapa historica, CIENCIA Y TECNOLOGIA EN LA SOCIEDAD Constituye Un poderoso pilar de desarrollo, Factor Material Comprende Materia prima, materiales organicos, otros, Factor Cognitivo Sirve para Conocimientos teoricos, metodologicos, practicos e informales, CIENCIA Y TECNOLOGIA EN LA SOCIEDAD Esta es Escencial en la adquisicion de conocimientos, Cuatro compontes fundamentales Los cuales son Factor Cognitivo, La tecnologia Constituye Un sector de actividad en la sociedad, Cultural Influyendo En la etapa historica, Cuatro compontes fundamentales Los cuales son Factor Social, Un poderoso pilar de desarrollo Como Cultural