WARNING:
JavaScript is turned OFF. None of the links on this concept map will
work until it is reactivated.
If you need help turning JavaScript On, click here.
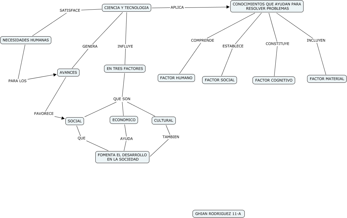
Este Cmap, tiene información relacionada con: GHIAN RODRIGUEZ, CIENCIA Y TECNOLOGIA GENERA AVANCES, CIENCIA Y TECNOLOGIA SATISFACE NECESIDADES HUMANAS, CONOCIMIENTOS QUE AYUDAN PARA RESOLVER PROBLEMAS CONSTITUYE FACTOR COGNITIVO, CONOCIMIENTOS QUE AYUDAN PARA RESOLVER PROBLEMAS INCLUYEN FACTOR MATERIAL, CONOCIMIENTOS QUE AYUDAN PARA RESOLVER PROBLEMAS ESTABLECE FACTOR SOCIAL, SOCIAL QUE FOMENTA EL DESARROLLO EN LA SOCIEDAD, CONOCIMIENTOS QUE AYUDAN PARA RESOLVER PROBLEMAS COMPRENDE FACTOR HUMANO, CULTURAL TAMBIEN FOMENTA EL DESARROLLO EN LA SOCIEDAD, CIENCIA Y TECNOLOGIA INFLUYE EN TRES FACTORES, EN TRES FACTORES QUE SON ECONOMICO, ECONOMICO AYUDA FOMENTA EL DESARROLLO EN LA SOCIEDAD, NECESIDADES HUMANAS PARA LOS AVANCES, CIENCIA Y TECNOLOGIA APLICA CONOCIMIENTOS QUE AYUDAN PARA RESOLVER PROBLEMAS, AVANCES FAVORECE SOCIAL, EN TRES FACTORES QUE SON CULTURAL, EN TRES FACTORES QUE SON SOCIAL