WARNING:
JavaScript is turned OFF. None of the links on this concept map will
work until it is reactivated.
If you need help turning JavaScript On, click here.
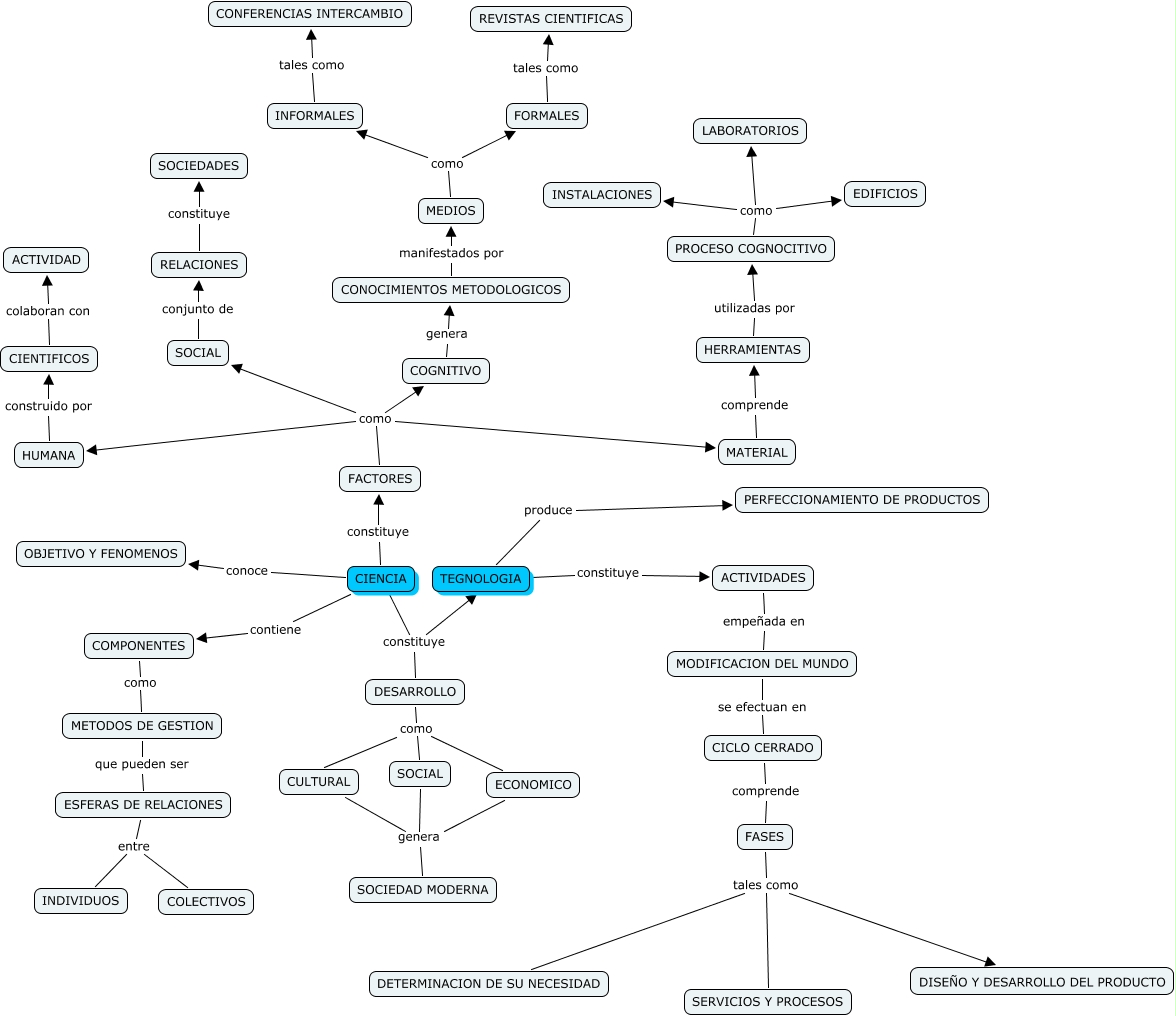
Este Cmap, tiene información relacionada con: BRISBANY.cmap, CIENTIFICOS colaboran con ACTIVIDAD, CICLO CERRADO comprende FASES, FASES tales como SERVICIOS Y PROCESOS, RELACIONES constituye SOCIEDADES, FACTORES como COGNITIVO, ACTIVIDADES empeñada en MODIFICACION DEL MUNDO, CONOCIMIENTOS METODOLOGICOS manifestados por MEDIOS, MEDIOS como INFORMALES, MATERIAL comprende HERRAMIENTAS, METODOS DE GESTION que pueden ser ESFERAS DE RELACIONES, CIENCIA contiene COMPONENTES, ESFERAS DE RELACIONES entre COLECTIVOS, CIENCIA constituye DESARROLLO, FORMALES tales como REVISTAS CIENTIFICAS, TEGNOLOGIA produce PERFECCIONAMIENTO DE PRODUCTOS, PROCESO COGNOCITIVO como EDIFICIOS, FACTORES como HUMANA, FASES tales como DETERMINACION DE SU NECESIDAD, DESARROLLO como ECONOMICO, FASES tales como DISEÑO Y DESARROLLO DEL PRODUCTO