WARNING:
JavaScript is turned OFF. None of the links on this concept map will
work until it is reactivated.
If you need help turning JavaScript On, click here.
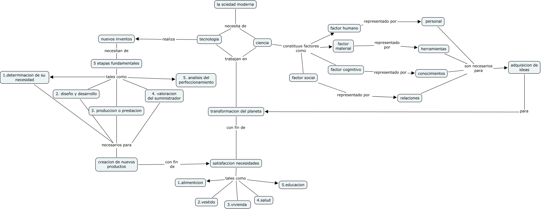
Este Cmap, tiene información relacionada con: victoriamosquera-cienciaitecnologia.cmap, creacion de nuevos productos con fin de satisfaccion necesidades, 2. diseño y desarrollo necesarios para creacion de nuevos productos, factor sociai representado por relaciones, la sciedad moderna necesita de tecnologia, transformacion del planeta con fin de satisfaccion necesidades, ciencia constituye factores como factor sociai, 3. produccion o prestacion necesarios para creacion de nuevos productos, la sciedad moderna necesita de ciencia, 5 etapas fundamentales tales como 2. diseño y desarrollo, 4. valoracion del suministrador necesarios para creacion de nuevos productos, tecnologia realiza nuevos inventos, 5 etapas fundamentales tales como 5. analisis del perfeccionamiento, 1.determinacion de su necesidad necesarios para creacion de nuevos productos, ciencia constituye factores como factor material, tecnologia trabajan en transformacion del planeta, factor humano representado por personal, factor material representado por herramientas, factor coginitivo representado por conocimientos, satisfaccion necesidades tales como 4.salud, ciencia constituye factores como factor humano