WARNING:
JavaScript is turned OFF. None of the links on this concept map will
work until it is reactivated.
If you need help turning JavaScript On, click here.
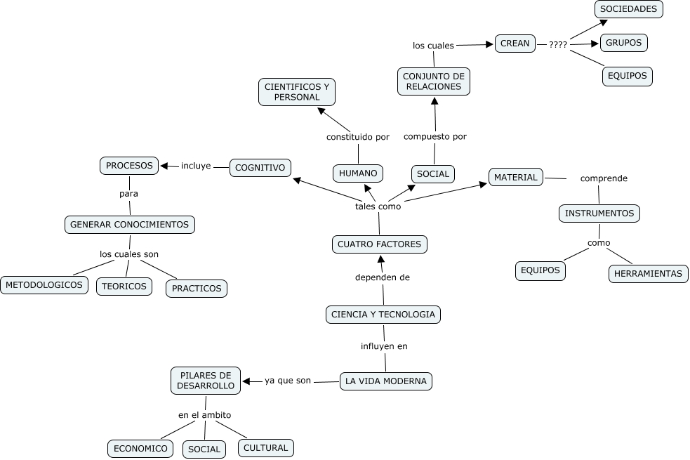
Este Cmap, tiene información relacionada con: NUBIA ORTIZ, LA VIDA MODERNA ya que son PILARES DE DESARROLLO, GENERAR CONOCIMIENTOS los cuales son PRACTICOS, GENERAR CONOCIMIENTOS los cuales son METODOLOGICOS, CUATRO FACTORES tales como COGNITIVO, CUATRO FACTORES tales como HUMANO, PILARES DE DESARROLLO en el ambito ECONOMICO, CIENCIA Y TECNOLOGIA influyen en LA VIDA MODERNA, PILARES DE DESARROLLO en el ambito SOCIAL, SOCIAL compuesto por CONJUNTO DE RELACIONES, COGNITIVO incluye PROCESOS, CUATRO FACTORES tales como SOCIAL, PILARES DE DESARROLLO en el ambito CULTURAL, HUMANO constituido por CIENTIFICOS Y PERSONAL, CIENCIA Y TECNOLOGIA dependen de CUATRO FACTORES, INSTRUMENTOS como EQUIPOS, GENERAR CONOCIMIENTOS los cuales son TEORICOS, CONJUNTO DE RELACIONES los cuales CREAN, PROCESOS para GENERAR CONOCIMIENTOS, CUATRO FACTORES tales como MATERIAL, CREAN ???? EQUIPOS