WARNING:
JavaScript is turned OFF. None of the links on this concept map will
work until it is reactivated.
If you need help turning JavaScript On, click here.
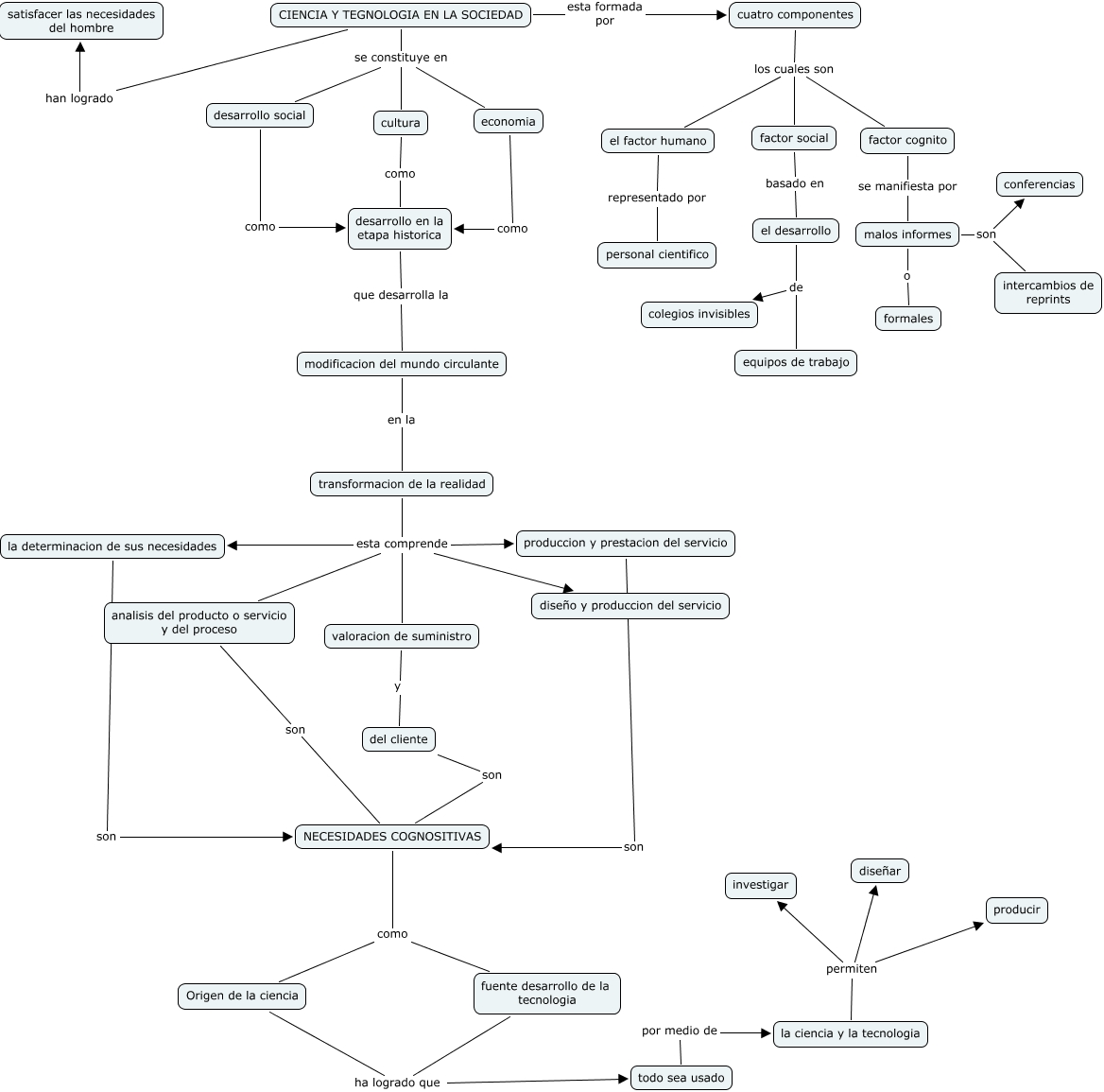
Este Cmap, tiene información relacionada con: ANGELA ENCISO-CIENCIA Y TECNOLOGIA, todo sea usado por medio de la ciencia y la tecnologia, CIENCIA Y TEGNOLOGIA EN LA SOCIEDAD han logrado satisfacer las necesidades del hombre, la determinacion de sus necesidades son NECESIDADES COGNOSITIVAS, fuente desarrollo de la tecnologia ha logrado que todo sea usado, el desarrollo de equipos de trabajo, cuatro componentes los cuales son factor cognito, NECESIDADES COGNOSITIVAS como fuente desarrollo de la tecnologia, CIENCIA Y TEGNOLOGIA EN LA SOCIEDAD se constituye en cultura, Origen de la ciencia ha logrado que todo sea usado, desarrollo social como desarrollo en la etapa historica, factor cognito se manifiesta por malos informes, modificacion del mundo circulante en la transformacion de la realidad, NECESIDADES COGNOSITIVAS como Origen de la ciencia, transformacion de la realidad esta comprende la determinacion de sus necesidades, analisis del producto o servicio y del proceso son NECESIDADES COGNOSITIVAS, desarrollo en la etapa historica que desarrolla la modificacion del mundo circulante, la ciencia y la tecnologia permiten diseñar, malos informes son conferencias, cuatro componentes los cuales son factor social, economia como desarrollo en la etapa historica