WARNING:
JavaScript is turned OFF. None of the links on this concept map will
work until it is reactivated.
If you need help turning JavaScript On, click here.
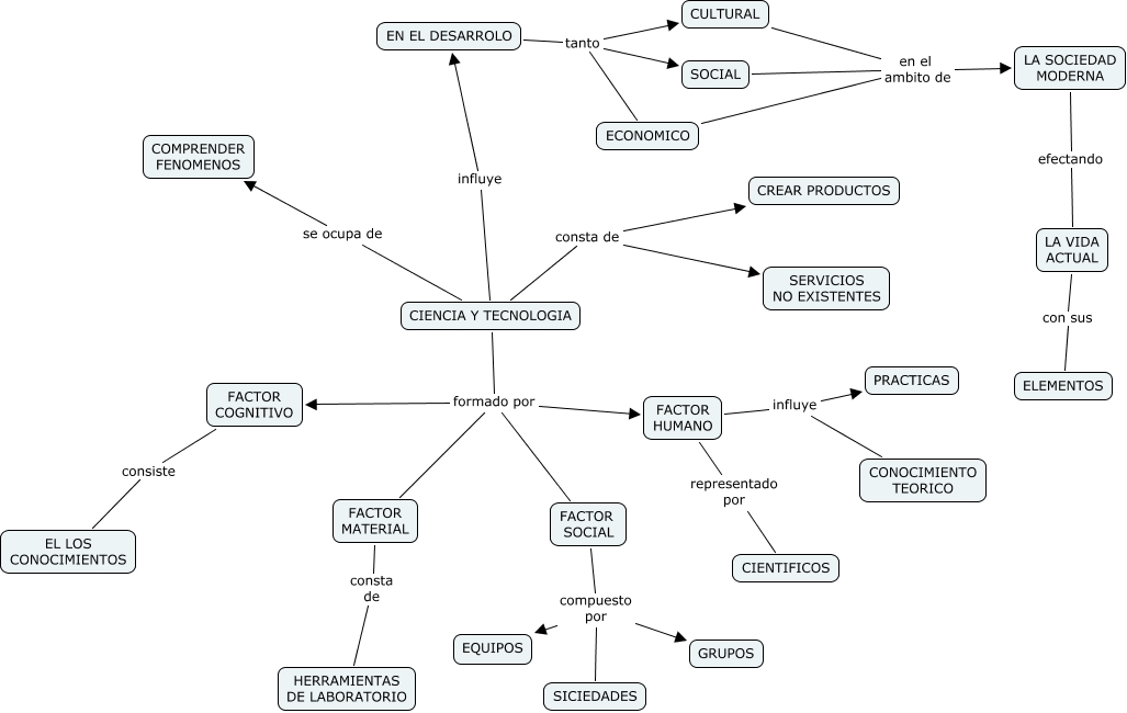
Este Cmap, tiene información relacionada con: LINA FLOREZ DAZA, FACTOR SOCIAL compuesto por GRUPOS, CIENCIA Y TECNOLOGIA influye EN EL DESARROLO, FACTOR MATERIAL consta de HERRAMIENTAS DE LABORATORIO, CULTURAL en el ambito de LA SOCIEDAD MODERNA, CIENCIA Y TECNOLOGIA consta de CREAR PRODUCTOS, CIENCIA Y TECNOLOGIA formado por FACTOR MATERIAL, CIENCIA Y TECNOLOGIA formado por FACTOR SOCIAL, EN EL DESARROLO tanto ECONOMICO, FACTOR SOCIAL compuesto por EQUIPOS, FACTOR COGNITIVO consiste EL LOS CONOCIMIENTOS, LA SOCIEDAD MODERNA efectando LA VIDA ACTUAL, FACTOR HUMANO influye PRACTICAS, EN EL DESARROLO tanto SOCIAL, LA VIDA ACTUAL con sus ELEMENTOS, ECONOMICO en el ambito de LA SOCIEDAD MODERNA, FACTOR HUMANO representado por CIENTIFICOS, SOCIAL en el ambito de LA SOCIEDAD MODERNA, FACTOR HUMANO influye CONOCIMIENTO TEORICO, EN EL DESARROLO tanto CULTURAL, CIENCIA Y TECNOLOGIA formado por FACTOR HUMANO