WARNING:
JavaScript is turned OFF. None of the links on this concept map will
work until it is reactivated.
If you need help turning JavaScript On, click here.
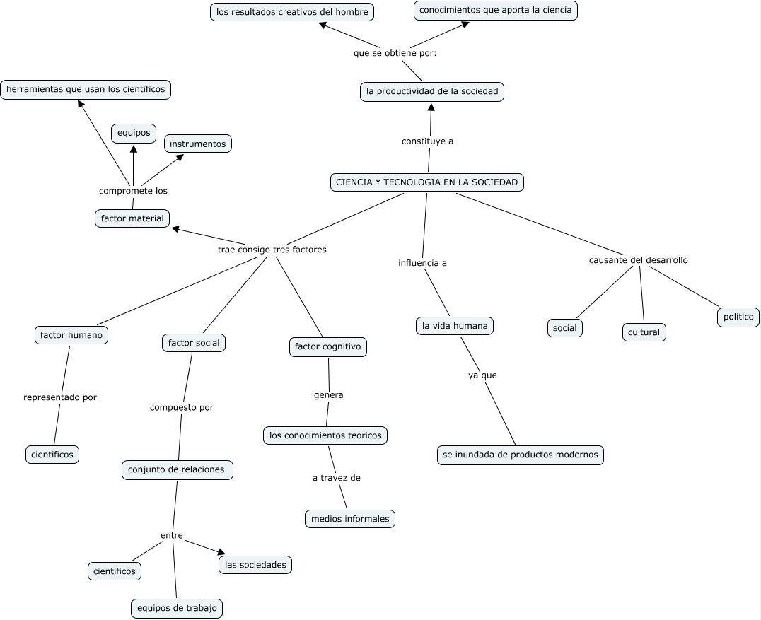
Este Cmap, tiene información relacionada con: fanny burgos.cmap, la productividad de la sociedad que se obtiene por: conocimientos que aporta la ciencia, CIENCIA Y TECNOLOGIA EN LA SOCIEDAD influencia a la vida humana, CIENCIA Y TECNOLOGIA EN LA SOCIEDAD trae consigo tres factores factor material, factor material compromete los instrumentos, la productividad de la sociedad que se obtiene por: los resultados creativos del hombre, factor humano representado por cientificos, CIENCIA Y TECNOLOGIA EN LA SOCIEDAD causante del desarrollo social, CIENCIA Y TECNOLOGIA EN LA SOCIEDAD constituye a la productividad de la sociedad, CIENCIA Y TECNOLOGIA EN LA SOCIEDAD causante del desarrollo cultural, conjunto de relaciones entre cientificos, CIENCIA Y TECNOLOGIA EN LA SOCIEDAD trae consigo tres factores factor social, CIENCIA Y TECNOLOGIA EN LA SOCIEDAD trae consigo tres factores factor cognitivo, factor cognitivo genera los conocimientos teoricos, los conocimientos teoricos a travez de medios informales, la vida humana ya que se inundada de productos modernos, factor material compromete los ????, CIENCIA Y TECNOLOGIA EN LA SOCIEDAD causante del desarrollo politico, conjunto de relaciones entre las sociedades, CIENCIA Y TECNOLOGIA EN LA SOCIEDAD trae consigo tres factores factor humano, factor social compuesto por conjunto de relaciones