WARNING:
JavaScript is turned OFF. None of the links on this concept map will
work until it is reactivated.
If you need help turning JavaScript On, click here.
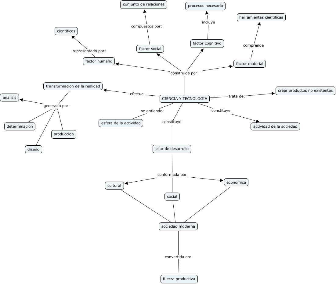
Este Cmap, tiene información relacionada con: jennifer Rosero (mapa).cmap, cultural ???? sociedad moderna, CIENCIA Y TECNOLOGIA construida por: factor humano, CIENCIA Y TECNOLOGIA construida por: factor cognitivo, CIENCIA Y TECNOLOGIA construida por: factor social, CIENCIA Y TECNOLOGIA trata de: crear productos no existentes, CIENCIA Y TECNOLOGIA efectua transformacion de la realidad, pilar de desarrollo conformada por social, transformacion de la realidad generado por: produccion, pilar de desarrollo conformada por economica, CIENCIA Y TECNOLOGIA constituye actividad de la sociedad, CIENCIA Y TECNOLOGIA construida por: factor material, transformacion de la realidad generado por: diseño, CIENCIA Y TECNOLOGIA constituye pilar de desarrollo, pilar de desarrollo conformada por cultural, CIENCIA Y TECNOLOGIA se entiende: esfera de la actividad, economica ???? sociedad moderna, factor cognitivo incluye procesos necesario, factor social compuestos por: conjunto de relaciones, transformacion de la realidad generado por: determinacion, factor humano representado por: cientificos