WARNING:
JavaScript is turned OFF. None of the links on this concept map will
work until it is reactivated.
If you need help turning JavaScript On, click here.
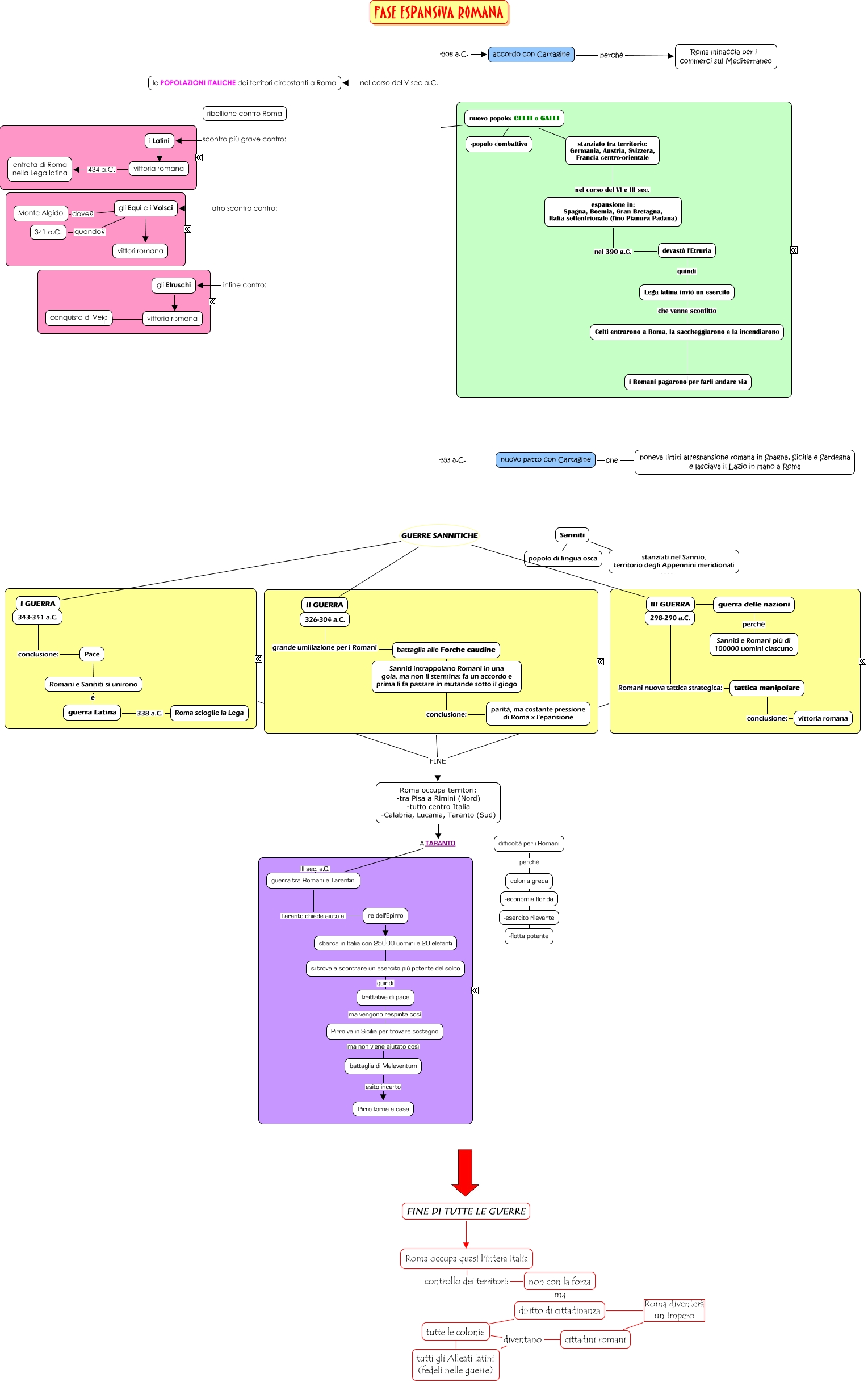
Questa Cmap, creata con IHMC CmapTools, contiene informazioni relative a: Espansione romana (Vero Arioli), battaglia di Maleventum esito incerto Pirro torna a casa, vittoria romana conquista di Veio, gli Equi e i Volsci dove? Monte Algido, difficoltà per i Romani perchè -economia florida, Celti entrarono a Roma, la saccheggiarono e la incendiarono i Romani pagarono per farli andare via, nuovo patto con Cartagine che poneva limiti all'espansione romana in Spagna, Sicilia e Sardegna e lasciava il Lazio in mano a Roma, sbarca in Italia con 25000 uomini e 20 elefanti quindi si trova a scontrare un esercito più potente del solito, Pirro va in Sicilia per trovare sostegno ma non viene aiutato così battaglia di Maleventum, Roma occupa quasi l'intera Italia controllo dei territori: non con la forza, FASE ESPANSIVA ROMANA GUERRE SANNITICHE I GUERRA, III GUERRA ???? guerra delle nazioni, diritto di cittadinanza ???? tutte le colonie, difficoltà per i Romani perchè -flotta potente, non con la forza ma diritto di cittadinanza, vittoria romana 434 a.C. entrata di Roma nella Lega latina, guerra tra Romani e Tarantini III sec. a.C., ribellione contro Roma scontro più grave contro: i Latini, re dell'Epirro sbarca in Italia con 25000 uomini e 20 elefanti, FASE ESPANSIVA ROMANA GUERRE SANNITICHE Sanniti, II GUERRA grande umiliazione per i Romani battaglia alle Forche caudine