WARNING:
JavaScript is turned OFF. None of the links on this concept map will
work until it is reactivated.
If you need help turning JavaScript On, click here.
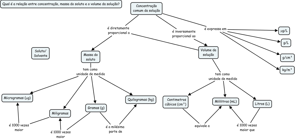
Esse mapa conceitual, produzido no IHMC CmapTools, tem a informação relacionada a: Concentração 2D, Concentração comum da solução é expressa em g/L, Volume da solução tem como unidade de medida Centimetros cúbicos (cm³), Volume da solução tem como unidade de medida Mililitros (mL), Litros (L) é 1000 vezes maior que Mililitros (mL), Massa do soluto tem como unidade de medida Gramas (g), Massa do soluto tem como unidade de medida Miligramas, Concentração comum da solução é diretamente proporcional a Massa do soluto, Centimetros cúbicos (cm³) equivale a Mililitros (mL), Concentração comum da solução é expressa em μg/L, Massa do soluto tem como unidade de medida Quilogramas (kg), Concentração comum da solução é expressa em kg/m³, Volume da solução tem como unidade de medida Litros (L), Concentração comum da solução é inversamente proporcional ao Volume da solução, Volume da solução é diretamente proporcional a Massa do soluto, Gramas (g) é a milésima parte de Quilogramas (kg), Miligramas é 1000 vezes maior Microgramas (μg), Gramas (g) é 1000 vezes maior Miligramas, Concentração comum da solução é expressa em g/cm³, Massa do soluto tem como unidade de medida Microgramas (μg)