WARNING:
JavaScript is turned OFF. None of the links on this concept map will
work until it is reactivated.
If you need help turning JavaScript On, click here.
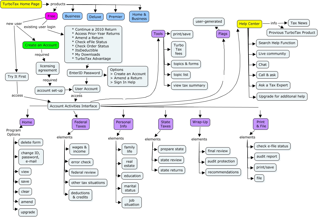
This Concept Map, created with IHMC CmapTools, has information related to: EPSS-Team2, Account Activities Interface Wrap-Up, Home Program Options upgrade, Personal Info elements marital status, State Taxes elements state returns, Personal Info elements job situation, Tools print/save, Help Center ???? Upgrade for additonal help, Federal Taxes elements error check, Help Center Ask a Tax Expert, TurboTax Home Page products Home & Business, Tools Turbo Tax fees, Help Center ???? Search Help Function, licensing agreement required account set-up, EnterID Password ???? Options > Create an Account > Amend a Return > Sign In Help, account set-up User Account, Wrap-Up elements recommendations, Home Program Options change ID, password, e-mail, TurboTax Home Page products Deluxe, Account Activities Interface Personal Info, Account Activities Interface Print & File