WARNING:
JavaScript is turned OFF. None of the links on this concept map will
work until it is reactivated.
If you need help turning JavaScript On, click here.
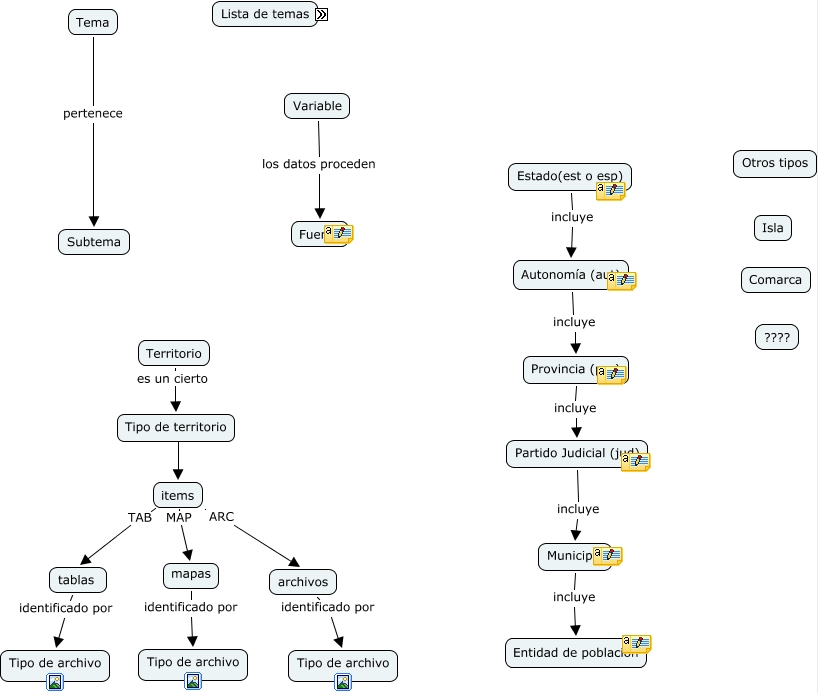
Este Cmap, tiene información relacionada con: Población de España, Provincia (pro) incluye Partido Judicial (jud), archivos identificado por Tipo de archivo, items ARC archivos, Tipo de territorio ???? items, movimiento natural son Nacimientos, Variable los datos proceden Fuente, Municipio incluye Entidad de población, Autonomía (aut) incluye Provincia (pro), Estado(est o esp) incluye Autonomía (aut), tablas identificado por Tipo de archivo, items TAB tablas, movimiento natural son Defunciones, Tema pertenece Subtema, Partido Judicial (jud) incluye Municipio, mapas identificado por Tipo de archivo, Territorio es un cierto Tipo de territorio