WARNING:
JavaScript is turned OFF. None of the links on this concept map will
work until it is reactivated.
If you need help turning JavaScript On, click here.
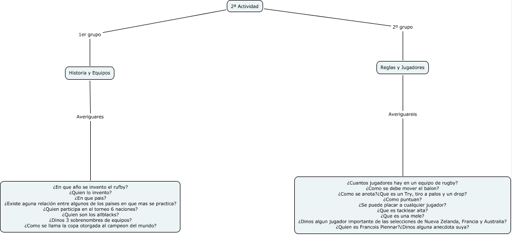
Este Cmap, tiene información relacionada con: Actividad Rugby, 2ª Actividad 2º grupo Reglas y Jugadores, Reglas y Jugadores Averiguareis ¿Cuantos jugadores hay en un equipo de rugby? ¿Como se debe mover el balon? ¿Como se anota?¿Que es un Try, tiro a palos y un drop? ¿Como puntuan? ¿Se puede placar a cualquier jugador? ¿Que es tacklear alta? ¿Que es una mele? ¿Dinos algun jugador importante de las selecciones de Nueva Zelanda, Francia y Australia? ¿Quien es Francois Piennar?¿Dinos alguna anecdota suya?, 2ª Actividad 1er grupo Historia y Equipos, Historia y Equipos Averiguares ¿En que año se invento el rufby? ¿Quien lo invento? ¿En que pais? ¿Existe aguna relación entre algunos de los paises en que mas se practica? ¿Quien participa en el torneo 6 naciones? ¿Quien son los allblacks? ¿Dinos 3 sobrenombres de equipos? ¿Como se llama la copa otorgada al campeon del mundo?