WARNING:
JavaScript is turned OFF. None of the links on this concept map will
work until it is reactivated.
If you need help turning JavaScript On, click here.
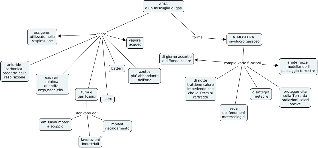
Questa Cmap, creata con IHMC CmapTools, contiene informazioni relative a: L'Aria e L'Atmosfera, ATMOSFERA: involucro gassoso compie varie funzioni di notte trattiene calore impedendo che che la Terra si raffreddi, ARIA è un miscuglio di gas sono: anidride carbonica: prodotta dalla respirazione, ATMOSFERA: involucro gassoso compie varie funzioni disintegra meteore, ARIA è un miscuglio di gas sono: batteri, ATMOSFERA: involucro gassoso compie varie funzioni sede dei fenomeni metereologici, ARIA è un miscuglio di gas sono: spore, ARIA è un miscuglio di gas forma ATMOSFERA: involucro gassoso, ARIA è un miscuglio di gas sono: fumi e gas tossici, fumi e gas tossici derivano da: emissioni motori a scoppio, ATMOSFERA: involucro gassoso compie varie funzioni di giorno assorbe e diffonde calore, fumi e gas tossici derivano da: impianti riscaldamento, ARIA è un miscuglio di gas sono: ossigeno: utilizzato nella respirazione, ATMOSFERA: involucro gassoso compie varie funzioni erode rocce modellando il paesaggio terrestre, ARIA è un miscuglio di gas sono: vapore acqueo, fumi e gas tossici derivano da: lavorazioni industriali, ARIA è un miscuglio di gas sono: gas rari: minima quantita'. argo,neon,elio..., ATMOSFERA: involucro gassoso compie varie funzioni protegge vita sulla Terra da radiazioni solari nocive, ARIA è un miscuglio di gas sono: azoto: piu' abbondante nell'aria