WARNING:
JavaScript is turned OFF. None of the links on this concept map will
work until it is reactivated.
If you need help turning JavaScript On, click here.
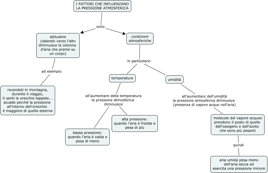
Questa Cmap, creata con IHMC CmapTools, contiene informazioni relative a: I Fattori Che Influenzano L'Atmosfera- Aurora, umidità all'aumentare dell'umidità la pressione atmosferica diminuisce (presenza di vapore acque nell'aria) molecole del vapore acqueo prendono il posto di quelle dell'ossigeno e dall'azoto che sono più pesanti, altitudine (salendo verso l'alto diminuisce la colonna d'aria che preme su un corpo) ad esempio recandoti in montagna, durante il viaggio, ti senti le orecchie tappate... accade perchè la pressione all'interno dell'orecchio è maggiore di quella esterna, temperatura all'aumentare della temperatura la pressione atmosferica diminuisce alta pressione: quando l'aria è fredda e pesa di più, condizioni atmosferiche in particolare: umidità, I FATTORI CHE INFLUENZANO LA PRESSIONE ATMOSFERICA sono condizioni atmosferiche, temperatura all'aumentare della temperatura la pressione atmosferica diminuisce bassa pressione: quando l'aria è calda e pesa di meno, condizioni atmosferiche in particolare: temperatura, molecole del vapore acqueo prendono il posto di quelle dell'ossigeno e dall'azoto che sono più pesanti quindi aria umida pesa meno dell'aria secca ed esercita una pressione minore, I FATTORI CHE INFLUENZANO LA PRESSIONE ATMOSFERICA sono altitudine (salendo verso l'alto diminuisce la colonna d'aria che preme su un corpo)