WARNING:
JavaScript is turned OFF. None of the links on this concept map will
work until it is reactivated.
If you need help turning JavaScript On, click here.
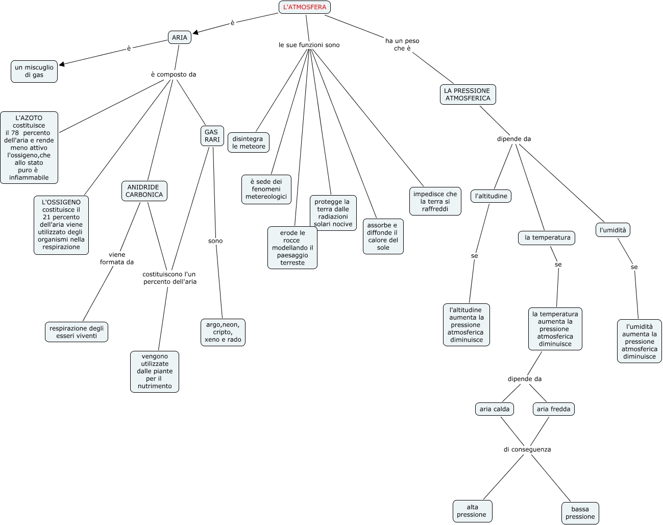
Questa Cmap, creata con IHMC CmapTools, contiene informazioni relative a: L'ATMOSFERA Eri, GAS RARI costituiscono l'un percento dell'aria vengono utilizzate dalle piante per il nutrimento, l'umidità se l'umidità aumenta la pressione atmosferica diminuisce, ARIA è composto da L'AZOTO costituisce il 78 percento dell'aria e rende meno attivo l'ossigeno,che allo stato puro è infiammabile, ARIA è un miscuglio di gas, L'ATMOSFERA le sue funzioni sono impedisce che la terra si raffreddi, la temperatura se la temperatura aumenta la pressione atmosferica diminuisce, ARIA è composto da GAS RARI, L'ATMOSFERA le sue funzioni sono protegge la terra dalle radiazioni solari nocive, l'altitudine se l'altitudine aumenta la pressione atmosferica diminuisce, LA PRESSIONE ATMOSFERICA dipende da la temperatura, LA PRESSIONE ATMOSFERICA dipende da l'umidità, L'ATMOSFERA ha un peso che è LA PRESSIONE ATMOSFERICA, la temperatura aumenta la pressione atmosferica diminuisce dipende da aria calda, LA PRESSIONE ATMOSFERICA dipende da l'altitudine, ANIDRIDE CARBONICA viene formata da respirazione degli esseri viventi, la temperatura aumenta la pressione atmosferica diminuisce dipende da aria fredda, ARIA è composto da ANIDRIDE CARBONICA, L'ATMOSFERA le sue funzioni sono erode le rocce modellando il paesaggio terreste, aria fredda di conseguenza alta pressione, ARIA è composto da L'OSSIGENO costituisce il 21 percento dell'aria viene utilizzato degli organismi nella respirazione