WARNING:
JavaScript is turned OFF. None of the links on this concept map will
work until it is reactivated.
If you need help turning JavaScript On, click here.
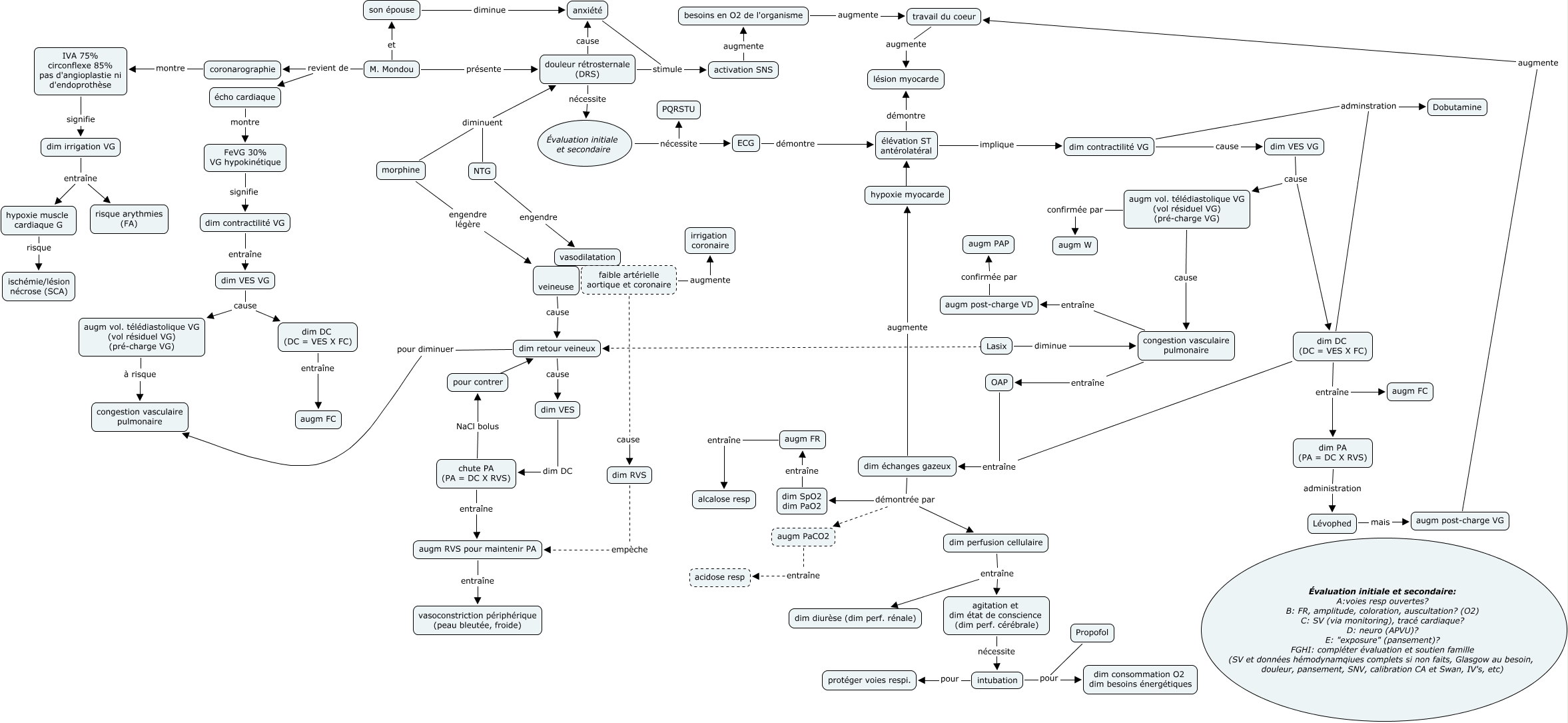
Cette carte de concepts créée avec IHMC CmapTools traite de: SIC M. Mondou 2 H11, NTG diminuent douleur rétrosternale (DRS), Évaluation initiale et secondaire nécessite PQRSTU, dim contractilité VG entraîne dim VES VG, douleur rétrosternale (DRS) stimule activation SNS, intubation pour dim consommation O2 dim besoins énergétiques, augm vol. télédiastolique VG (vol résiduel VG) (pré-charge VG) confirmée par augm W, intubation pour protéger voies respi., congestion vasculaire pulmonaire entraîne OAP, activation SNS augmente besoins en O2 de l'organisme, OAP entraîne dim échanges gazeux, Évaluation initiale et secondaire nécessite ECG, dim échanges gazeux démontrée par augm PaCO2, douleur rétrosternale (DRS) nécessite Évaluation initiale et secondaire, dim SpO2 dim PaO2 entraîne augm FR, M. Mondou et son épouse, augm RVS pour maintenir PA entraîne vasoconstriction périphérique (peau bleutée, froide), dim échanges gazeux augmente hypoxie myocarde, besoins en O2 de l'organisme augmente travail du coeur, agitation et dim état de conscience (dim perf. cérébrale) nécessite intubation, hypoxie muscle cardiaque G risque ischémie/lésion nécrose (SCA)