WARNING:
JavaScript is turned OFF. None of the links on this concept map will
work until it is reactivated.
If you need help turning JavaScript On, click here.
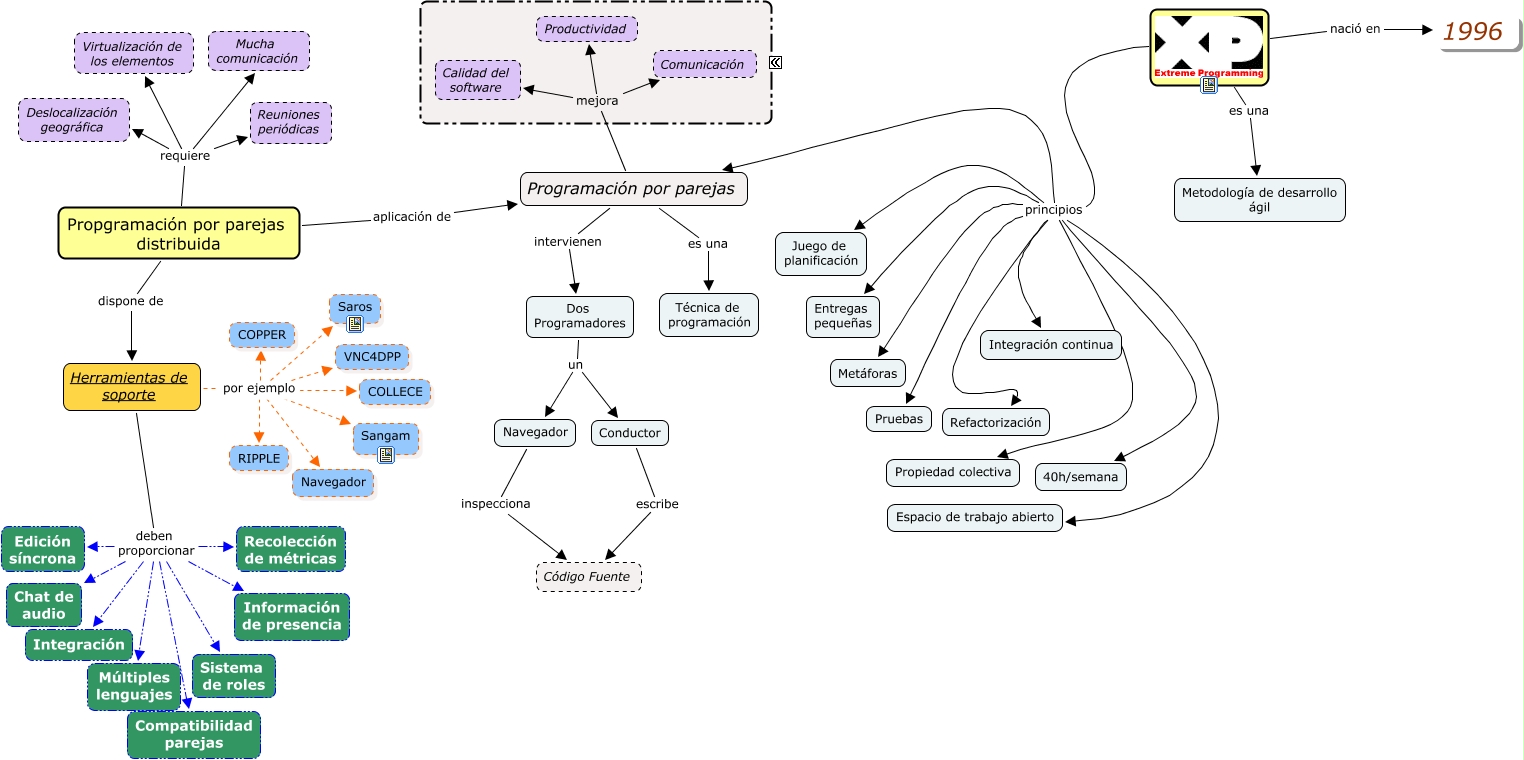
Este Cmap, tiene información relacionada con: icetic13, Herramientas de soporte por ejemplo VNC4DPP, Herramientas de soporte por ejemplo Saros, Conductor escribe Código Fuente, principios Espacio de trabajo abierto, Herramientas de soporte deben proporcionar Chat de audio, Propgramación por parejas distribuida requiere Mucha comunicación, principios Propiedad colectiva, Propgramación por parejas distribuida aplicación de Programación por parejas, Navegador inspecciona Código Fuente, Programación por parejas mejora Productividad, Herramientas de soporte por ejemplo COPPER, Dos Programadores un Navegador, Herramientas de soporte deben proporcionar Sistema de roles, principios Entregas pequeñas, es una Metodología de desarrollo ágil, Herramientas de soporte por ejemplo Sangam, Herramientas de soporte deben proporcionar Recolección de métricas, Programación por parejas mejora Calidad del software, Propgramación por parejas distribuida requiere Reuniones periódicas, Programación por parejas es una Técnica de programación