WARNING:
JavaScript is turned OFF. None of the links on this concept map will
work until it is reactivated.
If you need help turning JavaScript On, click here.
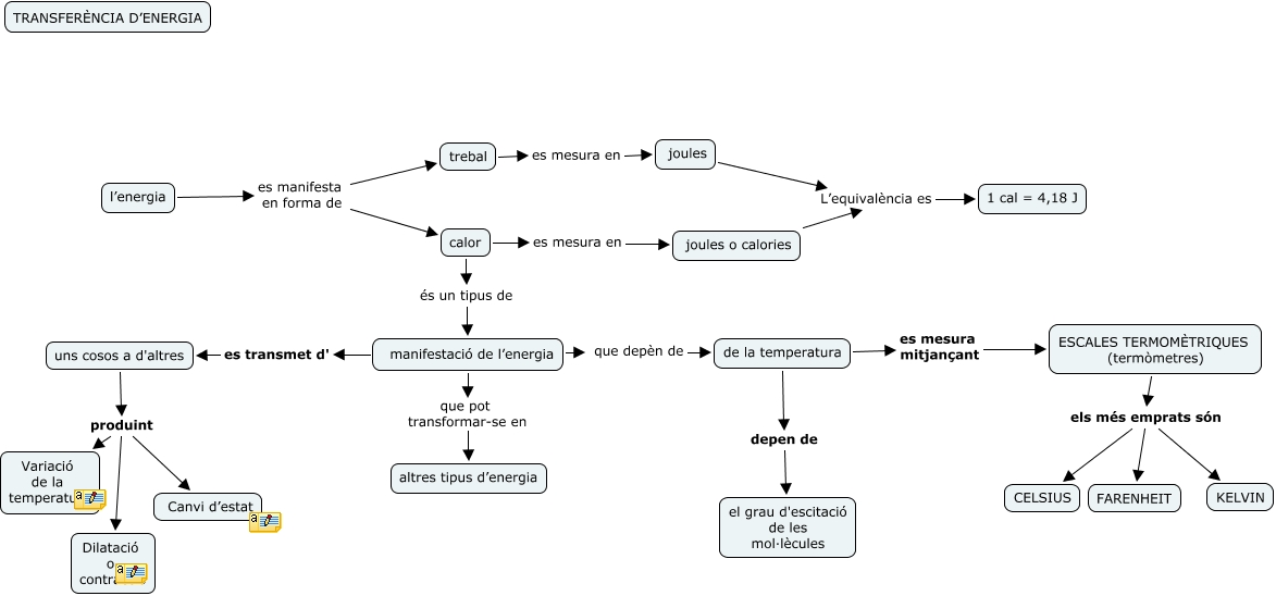
Este Cmap, tiene información relacionada con: transferencia d'energia, trebal es mesura en joules, uns cosos a d'altres produint Canvi d’estat, l’energia es manifesta en forma de trebal, uns cosos a d'altres produint Variació de la temperatura, manifestació de l’energia que depèn de de la temperatura, manifestació de l’energia es transmet d' uns cosos a d'altres, ESCALES TERMOMÈTRIQUES (termòmetres) els més emprats són KELVIN, calor és un tipus de manifestació de l’energia, ESCALES TERMOMÈTRIQUES (termòmetres) els més emprats són CELSIUS, calor es mesura en joules o calories, manifestació de l’energia que pot transformar-se en altres tipus d’energia, de la temperatura es mesura mitjançant ESCALES TERMOMÈTRIQUES (termòmetres), uns cosos a d'altres produint Dilatació o contracció, joules o calories L’equivalència es 1 cal = 4,18 J, de la temperatura depen de el grau d'escitació de les mol·lècules, l’energia es manifesta en forma de calor, ESCALES TERMOMÈTRIQUES (termòmetres) els més emprats són FARENHEIT, joules L’equivalència es 1 cal = 4,18 J