WARNING:
JavaScript is turned OFF. None of the links on this concept map will
work until it is reactivated.
If you need help turning JavaScript On, click here.
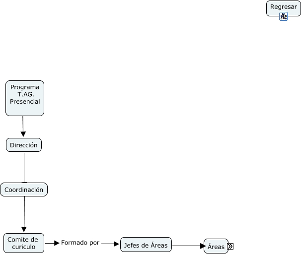
Este Cmap, tiene información relacionada con: Mapa T.A.G, Dirección ???? Comite de curiculo, Jefes de Áreas ???? Informática, Comite de curiculo Formado por Jefes de Áreas, Jefes de Áreas ???? Contabilidad, Jefes de Áreas ???? Admon, Dirección ???? Coordinación, Programa T.AG. Presencial ???? Dirección, Jefes de Áreas ???? Ingles