WARNING:
JavaScript is turned OFF. None of the links on this concept map will
work until it is reactivated.
If you need help turning JavaScript On, click here.
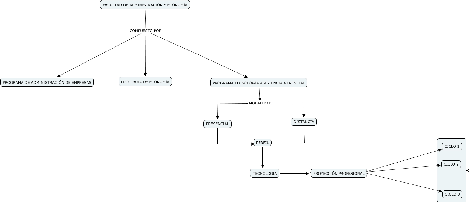
Este Cmap, tiene información relacionada con: ejemplo diana puente aranda, PROYECCIÓN PROFESIONAL ???? CICLO 3, FACULTAD DE ADMINISTRACIÓN Y ECONOMÌA COMPUESTO POR PROGRAMA DE ADMINISTRACIÓN DE EMPRESAS, PROYECCIÓN PROFESIONAL ???? CICLO 2, TECNOLOGÍA ???? PROYECCIÓN PROFESIONAL, PROGRAMA TECNOLOGÍA ASISTENCIA GERENCIAL MODALIDAD DISTANCIA, PERFIL ???? TECNOLOGÍA, PRESENCIAL ???? PERFIL, PROYECCIÓN PROFESIONAL ???? CICLO 3, PROYECCIÓN PROFESIONAL ???? CICLO 2, DISTANCIA ???? PERFIL, FACULTAD DE ADMINISTRACIÓN Y ECONOMÌA COMPUESTO POR PROGRAMA DE ECONOMÍA, PROGRAMA TECNOLOGÍA ASISTENCIA GERENCIAL MODALIDAD PRESENCIAL, PROYECCIÓN PROFESIONAL ???? CICLO 1, FACULTAD DE ADMINISTRACIÓN Y ECONOMÌA COMPUESTO POR PROGRAMA TECNOLOGÍA ASISTENCIA GERENCIAL