WARNING:
JavaScript is turned OFF. None of the links on this concept map will
work until it is reactivated.
If you need help turning JavaScript On, click here.
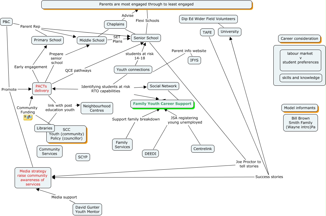
This Concept Map, created with IHMC CmapTools, has information related to: Family Youth Career Support at Risk focus, Social Network ???? Family Youth Career Support, Youth connections students at risk 14-18 Senior School, Chaplains Advise Parents are most engaged through to least engaged, Senior School Joe Proctor to tell stories Media strategy raise community awareness of services, Chaplains ???? Senior School, Youth connections Identifying students at risk RTO capabilities PACTs delivery, PACTs delivery Prepare senior school Middle School, DEEDI JSA registering young unemployed Family Youth Career Support, PACTs delivery link with post education youth Neighbourhood Centres, P&C Promote Media strategy raise community awareness of services, PACTs delivery Early engagement Primary School, Youth connections Identifying students at risk RTO capabilities Family Youth Career Support, PACTs delivery link with post education youth Libraries, University ???? Dip Ed Wider Field Volunteers, P&C Promote PACTs delivery, TAFE Success stories Media strategy raise community awareness of services, IFYS Parent info website Youth connections, David Gunter Youth Mentor Media support Media strategy raise community awareness of services, TAFE Success stories University, Centrelink JSA registering young unemployed Family Youth Career Support