WARNING:
JavaScript is turned OFF. None of the links on this concept map will
work until it is reactivated.
If you need help turning JavaScript On, click here.
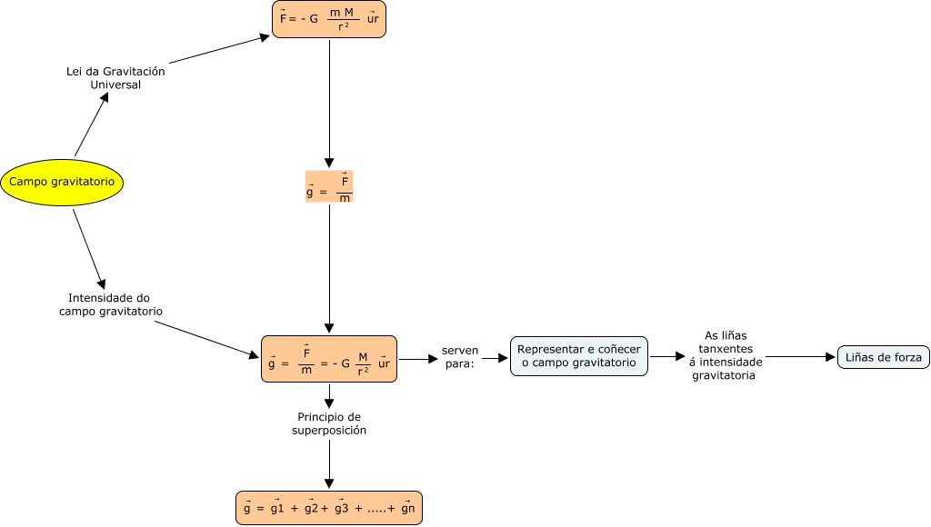
Este mapa conceptual ten información relativa a: gravidade1bach, Representar e coñecer o campo gravitatorio As liñas tanxentes á intensidade gravitatoria Liñas de forza, <math xmlns="http://www.w3.org/1998/Math/MathML"> <mrow> <munderover> <mtext> g </mtext> <none/> <mtext> → </mtext> </munderover> <mtext> = </mtext> <mfrac> <munderover> <mtext> F </mtext> <none/> <mtext> → </mtext> </munderover> <mtext> m </mtext> </mfrac> <mtext> = - G </mtext> <mfrac> <mtext> M </mtext> <mmultiscripts> <mtext> r </mtext> <none/> <mtext> 2 </mtext> </mmultiscripts> </mfrac> <mtext> </mtext> <munderover> <mtext> ur </mtext> <none/> <mtext> → </mtext> </munderover> </mrow> </math> Principio de superposición <math xmlns="http://www.w3.org/1998/Math/MathML"> <mrow> <munderover> <mtext> g </mtext> <none/> <mtext> → </mtext> </munderover> <mtext> = </mtext> <munderover> <mtext> g1 </mtext> <none/> <mtext> → </mtext> </munderover> <mtext> + </mtext> <munderover> <mtext> g2 </mtext> <none/> <mtext> → </mtext> </munderover> <mtext> + </mtext> <munderover> <mtext> g3 </mtext> <none/> <mtext> → </mtext> </munderover> <mtext> + .....+ </mtext> <munderover> <mtext> gn </mtext> <none/> <mtext> → </mtext> </munderover> </mrow> </math>, <math xmlns="http://www.w3.org/1998/Math/MathML"> <munderover> <mtext> F </mtext> <none/> <mtext> → </mtext> </munderover> <mtext> = - G </mtext> <mfrac> <mtext> m M </mtext> <mrow> <mmultiscripts> <mtext> r </mtext> <none/> <mtext> 2 </mtext> </mmultiscripts> </mrow> </mfrac> <mtext> </mtext> <munderover> <mtext> ur </mtext> <none/> <mtext> → </mtext> </munderover> </math> <math xmlns="http://www.w3.org/1998/Math/MathML"> <mrow> <munderover> <mtext> g </mtext> <none/> <mtext> → </mtext> </munderover> <mtext> = </mtext> <mfrac> <munderover> <mtext> F </mtext> <none/> <mtext> → </mtext> </munderover> <mtext> m </mtext> </mfrac> </mrow> </math> <math xmlns="http://www.w3.org/1998/Math/MathML"> <mrow> <munderover> <mtext> g </mtext> <none/> <mtext> → </mtext> </munderover> <mtext> = </mtext> <mfrac> <munderover> <mtext> F </mtext> <none/> <mtext> → </mtext> </munderover> <mtext> m </mtext> </mfrac> <mtext> = - G </mtext> <mfrac> <mtext> M </mtext> <mmultiscripts> <mtext> r </mtext> <none/> <mtext> 2 </mtext> </mmultiscripts> </mfrac> <mtext> </mtext> <munderover> <mtext> ur </mtext> <none/> <mtext> → </mtext> </munderover> </mrow> </math>, <math xmlns="http://www.w3.org/1998/Math/MathML"> <mrow> <munderover> <mtext> g </mtext> <none/> <mtext> → </mtext> </munderover> <mtext> = </mtext> <mfrac> <munderover> <mtext> F </mtext> <none/> <mtext> → </mtext> </munderover> <mtext> m </mtext> </mfrac> <mtext> = - G </mtext> <mfrac> <mtext> M </mtext> <mmultiscripts> <mtext> r </mtext> <none/> <mtext> 2 </mtext> </mmultiscripts> </mfrac> <mtext> </mtext> <munderover> <mtext> ur </mtext> <none/> <mtext> → </mtext> </munderover> </mrow> </math> serven para: Representar e coñecer o campo gravitatorio, Campo gravitatorio Lei da Gravitación Universal <math xmlns="http://www.w3.org/1998/Math/MathML"> <munderover> <mtext> F </mtext> <none/> <mtext> → </mtext> </munderover> <mtext> = - G </mtext> <mfrac> <mtext> m M </mtext> <mrow> <mmultiscripts> <mtext> r </mtext> <none/> <mtext> 2 </mtext> </mmultiscripts> </mrow> </mfrac> <mtext> </mtext> <munderover> <mtext> ur </mtext> <none/> <mtext> → </mtext> </munderover> </math>, Campo gravitatorio Intensidade do campo gravitatorio <math xmlns="http://www.w3.org/1998/Math/MathML"> <mrow> <munderover> <mtext> g </mtext> <none/> <mtext> → </mtext> </munderover> <mtext> = </mtext> <mfrac> <munderover> <mtext> F </mtext> <none/> <mtext> → </mtext> </munderover> <mtext> m </mtext> </mfrac> <mtext> = - G </mtext> <mfrac> <mtext> M </mtext> <mmultiscripts> <mtext> r </mtext> <none/> <mtext> 2 </mtext> </mmultiscripts> </mfrac> <mtext> </mtext> <munderover> <mtext> ur </mtext> <none/> <mtext> → </mtext> </munderover> </mrow> </math>