WARNING:
JavaScript is turned OFF. None of the links on this concept map will
work until it is reactivated.
If you need help turning JavaScript On, click here.
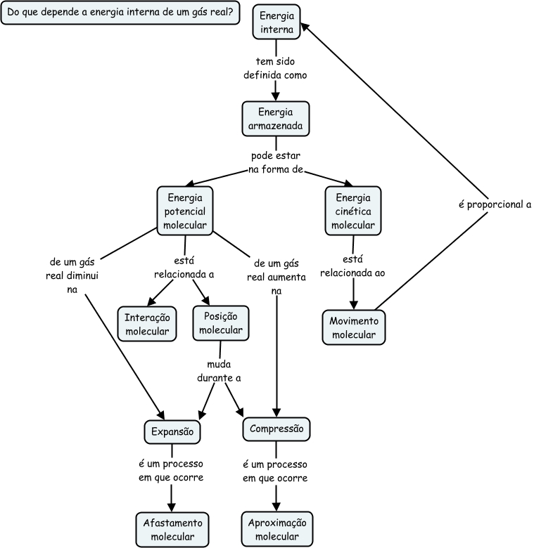
Esse mapa conceitual, produzido no IHMC CmapTools, tem a informação relacionada a: Energia Interna, Energia armazenada pode estar na forma de Energia potencial molecular, Energia potencial molecular de um gás real diminui na Expansão, Movimento molecular é proporcional a Energia interna, Posição molecular muda durante a Compressão, Compressão é um processo em que ocorre Aproximação molecular, Posição molecular muda durante a Expansão, Energia potencial molecular está relacionada a Posição molecular, Expansão é um processo em que ocorre Afastamento molecular, Energia potencial molecular está relacionada a Interação molecular, Energia interna tem sido definida como Energia armazenada, Energia cinética molecular está relacionada ao Movimento molecular, Energia armazenada pode estar na forma de Energia cinética molecular, Energia potencial molecular de um gás real aumenta na Compressão