WARNING:
JavaScript is turned OFF. None of the links on this concept map will
work until it is reactivated.
If you need help turning JavaScript On, click here.
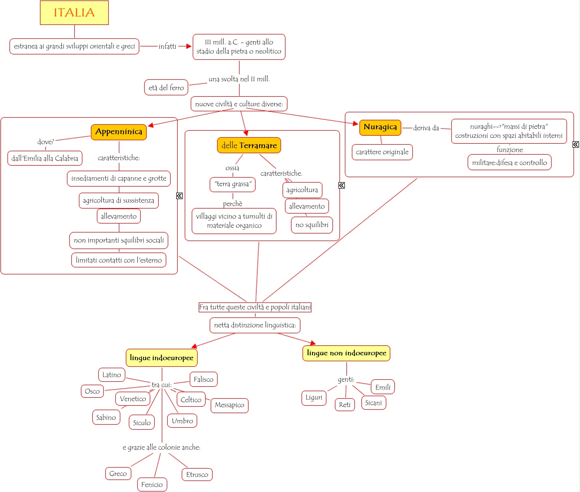
Questa Cmap, creata con IHMC CmapTools, contiene informazioni relative a: quadro geologico e linguistico - Italia (Vero Arioli), Appenninica caratteristiche: limitati contatti con l'esterno, lingue indoeuropee tra cui: Sabino, netta distinzione linguistica: ???? lingue indoeuropee, nuove civiltà e culture diverse: ???? Nuragica, lingue indoeuropee tra cui: Venetico, Appenninica caratteristiche: non importanti squilibri sociali, lingue non indoeuropee genti: Sicani, lingue indoeuropee e grazie alle colonie anche: Greco, lingue indoeuropee tra cui: Osco, delle Terramare caratteristiche. no squilibri, Appenninica dove? dall'Emilia alla Calabria, Nuragica carattere originale, netta distinzione linguistica: Fra tutte queste civiltà e popoli italiani Nuragica, lingue indoeuropee tra cui: Messapico, III mill. a.C. - genti allo stadio della pietra o neolitico una svolta nel II mill. età del ferro, lingue indoeuropee tra cui: Celtico, netta distinzione linguistica: Fra tutte queste civiltà e popoli italiani delle Terramare, lingue indoeuropee tra cui: Latino, lingue indoeuropee e grazie alle colonie anche: Etrusco, netta distinzione linguistica: ???? lingue non indoeuropee