WARNING:
JavaScript is turned OFF. None of the links on this concept map will
work until it is reactivated.
If you need help turning JavaScript On, click here.
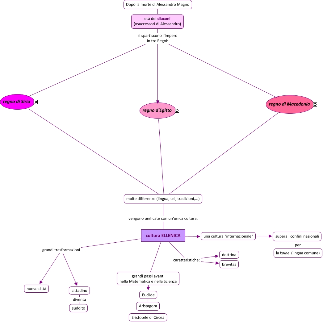
Questa Cmap, creata con IHMC CmapTools, contiene informazioni relative a: ellenismo (Vero Arioli), età dei diaconi (=successori di Alessandro) si spartiscono l'Impero in tre Regni: regno di Siria, non solo Siria ma anche vasto territorio problemi di controllo, cultura ELLENICA ???? Aristagora, cultura ELLENICA caratteristiche: dottrina, supera i confini nazionali per la koine (lingua comune), regno d'Egitto fondato da: Tolomeo I Soloti (salvatore), età dei diaconi (=successori di Alessandro) si spartiscono l'Impero in tre Regni: regno d'Egitto, vita molto breve infatti nuovo regno d'Epiro, cultura ELLENICA ???? grandi passi avanti nella Matematica e nella Scienza, regno di Pergamo ???? centro culturale (biblioteca reale), problemi di controllo sviluppo di un altro regno nel III sec. a.C. regno di Pergamo, Alessandria d'Egitto divenne: grande centro culturale, cultura ELLENICA ???? Eristotele di Circea, molte differenze (lingua, usi, tradizioni,...) vengono unificate con un'unica cultura. cultura ELLENICA, regno d'Egitto capitale: Alessandria d'Egitto, regno di Siria occuppava non solo Siria ma anche vasto territorio, Dopo la morte di Alessandro Magno ???? età dei diaconi (=successori di Alessandro), Alessandria d'Egitto divenne: centro scambi commerciiali del Mediterraneo, regno di Macedonia vita molto breve, regno di Siria molte differenze (lingua, usi, tradizioni,...)