WARNING:
JavaScript is turned OFF. None of the links on this concept map will
work until it is reactivated.
If you need help turning JavaScript On, click here.
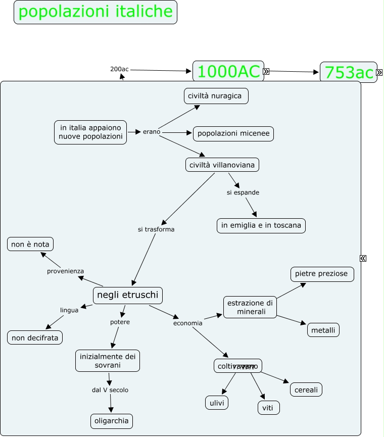
Questa Cmap, creata con IHMC CmapTools, contiene informazioni relative a: popolazioni italiche baroni l, la società romana divisa in plebei, la società romana secondo documenti nata intorno all 700, coltivavano ???? cereali, da una monarchia i re furono tarquinio prisco, da una monarchia i re furono romolo, inizialmente dei sovrani dal V secolo oligarchia, in italia appaiono nuove popolazioni erano civiltà villanoviana, negli etruschi lingua non decifrata, città autonome piu importante albalonga, civiltà villanoviana si trasforma negli etruschi, in italia appaiono nuove popolazioni erano civiltà nuragica, da una monarchia i re furono numa pompilio, negli etruschi provenienza non è nota, civiltà villanoviana si espande in emiglia e in toscana, coltivavano ???? ulivi, 1000AC ???? 753ac, nel lazio si raggrupparono delle popolazioni, da una monarchia i re furono tullo ostilio, da una monarchia i re furono servio tullio, albalonga che diventerà roma