WARNING:
JavaScript is turned OFF. None of the links on this concept map will
work until it is reactivated.
If you need help turning JavaScript On, click here.
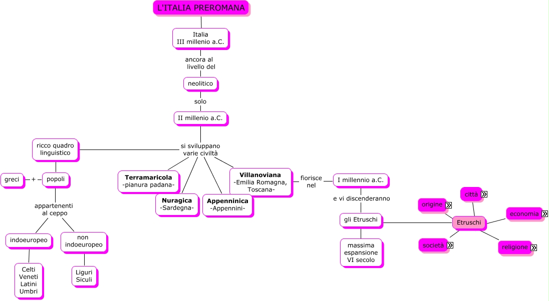
Questa Cmap, creata con IHMC CmapTools, contiene informazioni relative a: L'Italia preromana e gli Etruschi_Tassis Elena, commercio vite olivo cereali, repubblica potere a magistrati, ecomonia basata su agricoltura, II millenio a.C. si sviluppano varie civiltà Villanoviana -Emilia Romagna, Toscana-, si alleano con i Cartaginesi ma sconfitti nel 540 ad Alalia, commercio dimestichezza sul mare, ricco quadro linguistico popoli, repubblica di tipo oligarchico, Etruschi religione, agricoltura vite olivo cereali, città autonome che si riunificano in leghe a carettere religioso, origine incerta, II millenio a.C. si sviluppano varie civiltà Appenninica -Appennini-, greci ma scrittura non decifrata, agricoltura opere di bonifica, Etruschi economia, L'ITALIA PREROMANA Italia III millenio a.C., Italia III millenio a.C. ancora al livello del neolitico, I millennio a.C. e vi discenderanno gli Etruschi, dimestichezza sul mare x contrastare l'avanzata greca si alleano con i Cartaginesi