WARNING:
JavaScript is turned OFF. None of the links on this concept map will
work until it is reactivated.
If you need help turning JavaScript On, click here.
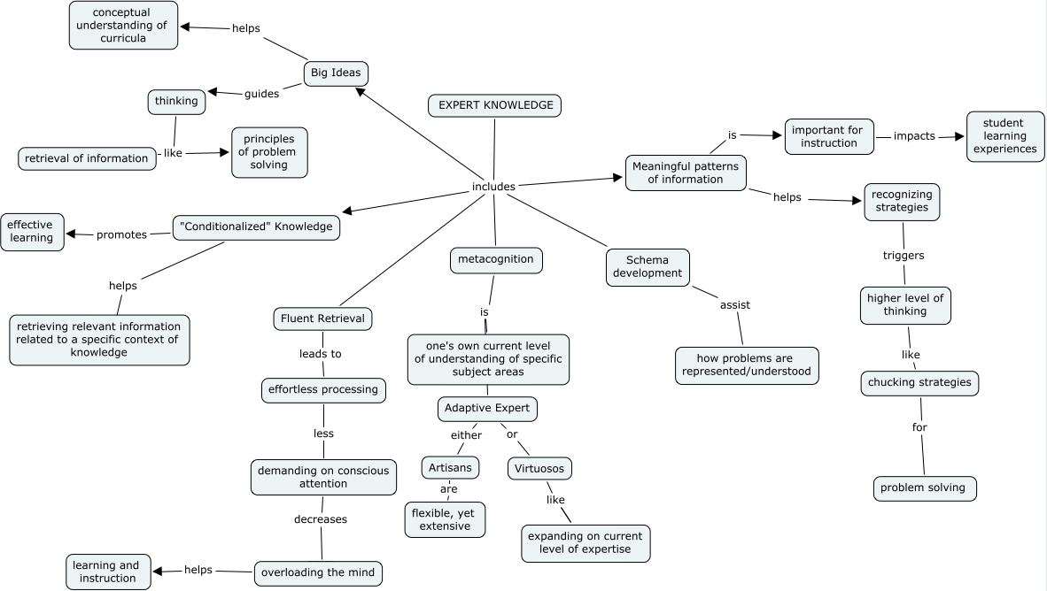
This Concept Map, created with IHMC CmapTools, has information related to: HP Chapter 2, thinking like retrieval of information, Virtuosos like expanding on current level of expertise, ???? ???? overloading the mind, "Conditionalized" Knowledge promotes effective learning, recognizing strategies triggers higher level of thinking, EXPERT KNOWLEDGE includes Meaningful patterns of information, Schema development assist how problems are represented/understood, ???? ???? overloading the mind, Fluent Retrieval leads to effortless processing, EXPERT KNOWLEDGE includes Big Ideas, EXPERT KNOWLEDGE includes Fluent Retrieval, EXPERT KNOWLEDGE includes Schema development, metacognition is Adaptive Expert, Adaptive Expert either Artisans, metacognition includes Fluent Retrieval, higher level of thinking like chucking strategies, overloading the mind helps learning and instruction, metacognition includes "Conditionalized" Knowledge, effortless processing less demanding on conscious attention, demanding on conscious attention decreases ????