WARNING:
JavaScript is turned OFF. None of the links on this concept map will
work until it is reactivated.
If you need help turning JavaScript On, click here.
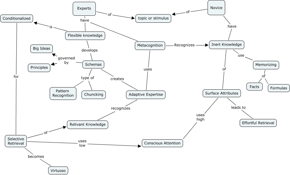
This Concept Map, created with IHMC CmapTools, has information related to: Ch.2 Experts vs Novices, Schemas governed by Big Ideas, Memorizing of Formulas, Novice of topic or stimulus, Schemas type of Chuncking, Memorizing of Facts, Experts have Flexible knowledge, Selective Retrieval becomes Virtuoso, Inert Knowledge use Memorizing, Selective Retrieval uses low Conscious Attention, Experts have Metacognition, Novice have Inert Knowledge, Flexible knowledge develops Schemas, Schemas type of Pattern Recognition, Surface Attributes uses high Conscious Attention, Conditionalized for Selective Retrieval, Inert Knowledge of Surface Attributes, Surface Attributes leads to Effortful Retrieval, Experts of topic or stimulus, Schemas governed by Principles, Metacognition Recognizes Inert Knowledge