WARNING:
JavaScript is turned OFF. None of the links on this concept map will
work until it is reactivated.
If you need help turning JavaScript On, click here.
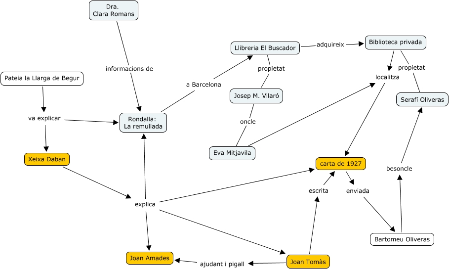
Aquest mapa conceptual conté informació relacionada amb: La rondalla, Xeixa Daban explica Joan Amades, Llibreria El Buscador propietat Josep M. Vilaró, Bartomeu Oliveras besoncle Serafí Oliveras, Josep M. Vilaró oncle Eva Mitjavila, Xeixa Daban explica carta de 1927, Eva Mitjavila localitza carta de 1927, Pateia la Llarga de Begur va explicar Rondalla: La remullada, Joan Tomàs ajudant i pigall Joan Amades, Xeixa Daban explica Joan Tomàs, Biblioteca privada localitza carta de 1927, Pateia la Llarga de Begur va explicar Xeixa Daban, carta de 1927 enviada Bartomeu Oliveras, Xeixa Daban explica Rondalla: La remullada, Llibreria El Buscador adquireix Biblioteca privada, Dra. Clara Romans informacions de Rondalla: La remullada, Biblioteca privada propietat Serafí Oliveras, Joan Tomàs escrita carta de 1927