WARNING:
JavaScript is turned OFF. None of the links on this concept map will
work until it is reactivated.
If you need help turning JavaScript On, click here.
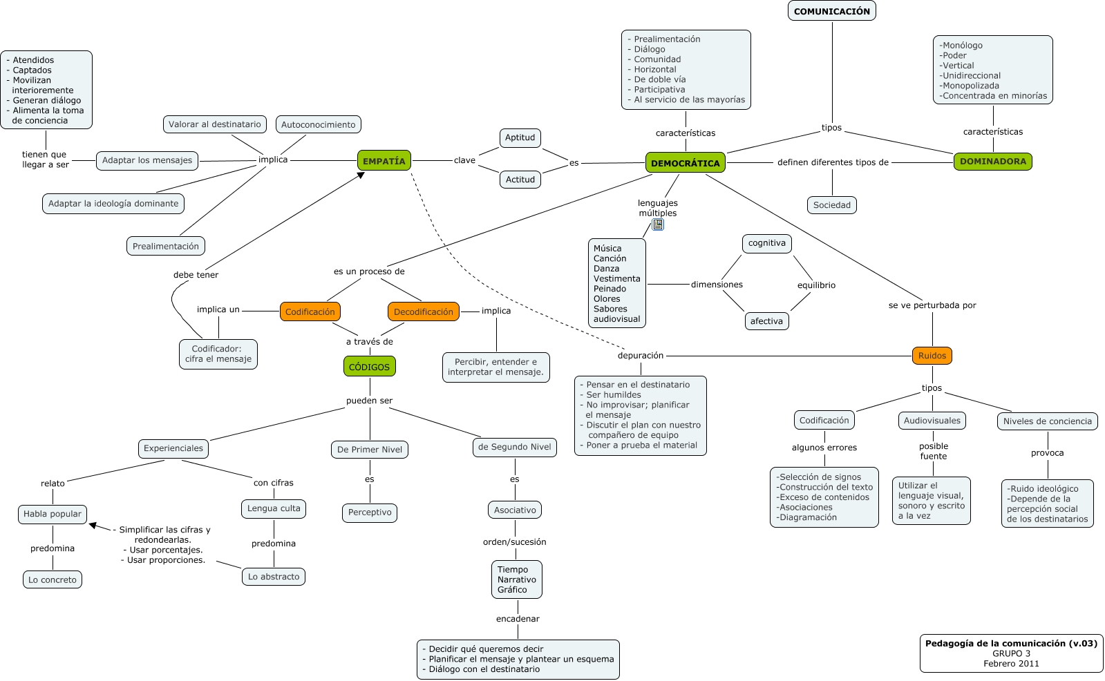
Este mapa conceptual ten información relativa a: Pedagogía de la Comunicación - M. Kaplún, DEMOCRÁTICA es un proceso de Decodificación, Ruidos tipos Audiovisuales, Tiempo Narrativo Gráfico orden/sucesión Asociativo, Habla popular predomina Lo concreto, Experienciales con cifras Lengua culta, Lo abstracto - Simplificar las cifras y redondearlas. - Usar porcentajes. - Usar proporciones. Habla popular, EMPATÍA implica Adaptar la ideología dominante, Codificación implica un Codificador: cifra el mensaje, CÓDIGOS pueden ser De Primer Nivel, Aptitud clave Actitud, Ruidos tipos Codificación, Codificador: cifra el mensaje debe tener EMPATÍA, Decodificación implica Percibir, entender e interpretar el mensaje., Ruidos depuración - Pensar en el destinatario - Ser humildes - No improvisar; planificar el mensaje - Discutir el plan con nuestro compañero de equipo - Poner a prueba el material, cognitiva dimensiones afectiva, EMPATÍA implica Valorar al destinatario, Tiempo Narrativo Gráfico encadenar - Decidir qué queremos decir - Planificar el mensaje y plantear un esquema - Diálogo con el destinatario, Codificación a través de CÓDIGOS, Ruidos tipos Niveles de conciencia, cognitiva dimensiones Música Canción Danza Vestimenta Peinado Olores Sabores audiovisual