WARNING:
JavaScript is turned OFF. None of the links on this concept map will
work until it is reactivated.
If you need help turning JavaScript On, click here.
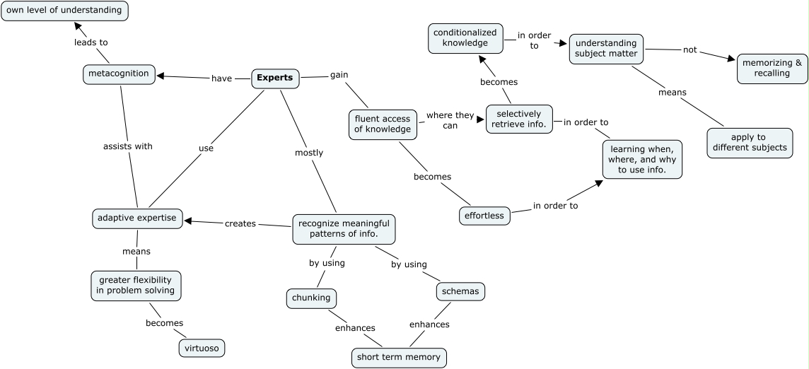
This Concept Map, created with IHMC CmapTools, has information related to: HPL Chp. 2 - Experts CMap.cmap, adaptive expertise means greater flexibility in problem solving, fluent access of knowledge where they can selectively retrieve info., Experts use adaptive expertise, selectively retrieve info. becomes conditionalized knowledge, metacognition assists with adaptive expertise, understanding subject matter means apply to different subjects, recognize meaningful patterns of info. by using chunking, conditionalized knowledge in order to understanding subject matter, fluent access of knowledge becomes effortless, recognize meaningful patterns of info. creates adaptive expertise, chunking enhances short term memory, effortless in order to learning when, where, and why to use info., recognize meaningful patterns of info. by using schemas, greater flexibility in problem solving becomes virtuoso, understanding subject matter not memorizing & recalling, Experts mostly recognize meaningful patterns of info., Experts have metacognition, Experts gain fluent access of knowledge, metacognition leads to own level of understanding, selectively retrieve info. in order to learning when, where, and why to use info.