WARNING:
JavaScript is turned OFF. None of the links on this concept map will
work until it is reactivated.
If you need help turning JavaScript On, click here.
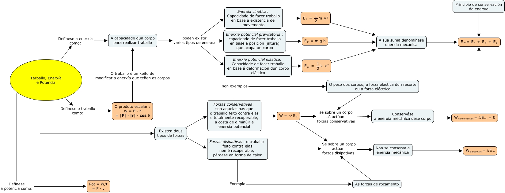
Este mapa conceptual ten información relativa a: traballo_enerxia1bach, <math xmlns="http://www.w3.org/1998/Math/MathML"> <mmultiscripts> <mtext> E </mtext> <mtext> pl </mtext> <none/> </mmultiscripts> <mtext> = </mtext> <mfrac> <mtext> 1 </mtext> <mtext> 2 </mtext> </mfrac> <mtext> k </mtext> <mmultiscripts> <mtext> x </mtext> <none/> <mtext> 2 </mtext> </mmultiscripts> </math> ???? A súa suma denomínese enerxía mecánica, A capacidade dun corpo para realizar traballo poden existir varios tipos de enerxía Enerxía potencial gravitatoria: capacidade de facer traballo en base á posición (altura) que ocupa un corpo, Tarballo, Enerxía e Potencia Defínese a enerxía como: A capacidade dun corpo para realizar traballo, Enerxía potencial gravitatoria: capacidade de facer traballo en base á posición (altura) que ocupa un corpo ???? <math xmlns="http://www.w3.org/1998/Math/MathML"> <mrow> <mmultiscripts> <mtext> E </mtext> <mtext> p </mtext> <none/> </mmultiscripts> <mtext> = m g h </mtext> </mrow> </math>, <math xmlns="http://www.w3.org/1998/Math/MathML"> <mrow> <mtext> W = -Δ </mtext> <mmultiscripts> <mtext> E </mtext> <mtext> p </mtext> <none/> </mmultiscripts> </mrow> </math> se sobre un corpo só actúan forzas conservativas Conserváse a enerxía mecánica dese corpo, Enerxía cinética: Capacidade de facer traballo en base a existencia de movemento ???? <math xmlns="http://www.w3.org/1998/Math/MathML"> <mmultiscripts> <mtext> E </mtext> <mtext> c </mtext> <none/> </mmultiscripts> <mtext> = </mtext> <mfrac> <mtext> 1 </mtext> <mtext> 2 </mtext> </mfrac> <mtext> m </mtext> <mmultiscripts> <mtext> v </mtext> <none/> <mtext> 2 </mtext> </mmultiscripts> </math>, Tarballo, Enerxía e Potencia ???? Existen dous tipos de forzas, Forzas disipativas: o traballo feito contra elas non é recuperable, pérdese en forma de calor Se sobre un corpo actúan forzas disipativas Non se conserva a enerxía mecánica, <math xmlns="http://www.w3.org/1998/Math/MathML"> <mrow> <mmultiscripts> <mtext> E </mtext> <mtext> p </mtext> <none/> </mmultiscripts> <mtext> = m g h </mtext> </mrow> </math> ???? A súa suma denomínese enerxía mecánica, Tarballo, Enerxía e Potencia Defínese o traballo como: O produto escalar : W = F · r = |F| · |r| · cos θ, Forzas conservativas: son aquelas nas que o traballo feito contra elas e totalmente recuperable, a costa de diminúir a enerxía potencial son exemplos O peso dos corpos, a forza elástica dun resorte ou a forza eléctrica, A capacidade dun corpo para realizar traballo poden existir varios tipos de enerxía Enerxía potencial elástica: Capacidade de facer traballo en base á deformación dun corpo elástico, As forzas de rozamento Se sobre un corpo actúan forzas disipativas Non se conserva a enerxía mecánica, <math xmlns="http://www.w3.org/1998/Math/MathML"> <mrow> <mmultiscripts> <mtext> W </mtext> <mtext> conservativas </mtext> <none/> </mmultiscripts> <mtext> = Δ </mtext> <mmultiscripts> <mtext> E </mtext> <mtext> m </mtext> <none/> </mmultiscripts> <mtext> = 0 </mtext> </mrow> </math> ???? <math xmlns="http://www.w3.org/1998/Math/MathML"> <mmultiscripts> <mtext> E </mtext> <mtext> m </mtext> <none/> </mmultiscripts> <mtext> = </mtext> <mmultiscripts> <mtext> E </mtext> <mtext> c </mtext> <none/> </mmultiscripts> <mtext> + </mtext> <mmultiscripts> <mtext> E </mtext> <mtext> p </mtext> <none/> </mmultiscripts> <mtext> + </mtext> <mmultiscripts> <mtext> E </mtext> <mtext> pl </mtext> <none/> </mmultiscripts> </math>, Existen dous tipos de forzas ???? Forzas disipativas: o traballo feito contra elas non é recuperable, pérdese en forma de calor, Existen dous tipos de forzas ???? Forzas conservativas: son aquelas nas que o traballo feito contra elas e totalmente recuperable, a costa de diminúir a enerxía potencial, O produto escalar : W = F · r = |F| · |r| · cos θ O traballo é un xeito de modificar a enerxía que teñen os corpos A capacidade dun corpo para realizar traballo, Forzas conservativas: son aquelas nas que o traballo feito contra elas e totalmente recuperable, a costa de diminúir a enerxía potencial ???? <math xmlns="http://www.w3.org/1998/Math/MathML"> <mrow> <mtext> W = -Δ </mtext> <mmultiscripts> <mtext> E </mtext> <mtext> p </mtext> <none/> </mmultiscripts> </mrow> </math>, A súa suma denomínese enerxía mecánica ???? <math xmlns="http://www.w3.org/1998/Math/MathML"> <mmultiscripts> <mtext> E </mtext> <mtext> m </mtext> <none/> </mmultiscripts> <mtext> = </mtext> <mmultiscripts> <mtext> E </mtext> <mtext> c </mtext> <none/> </mmultiscripts> <mtext> + </mtext> <mmultiscripts> <mtext> E </mtext> <mtext> p </mtext> <none/> </mmultiscripts> <mtext> + </mtext> <mmultiscripts> <mtext> E </mtext> <mtext> pl </mtext> <none/> </mmultiscripts> </math>, Non se conserva a enerxía mecánica ???? <math xmlns="http://www.w3.org/1998/Math/MathML"> <mrow> <mmultiscripts> <mtext> W </mtext> <mtext> disipativas </mtext> <none/> </mmultiscripts> <mtext> = Δ </mtext> <mmultiscripts> <mtext> E </mtext> <mtext> m </mtext> <none/> </mmultiscripts> </mrow> </math>