WARNING:
JavaScript is turned OFF. None of the links on this concept map will
work until it is reactivated.
If you need help turning JavaScript On, click here.
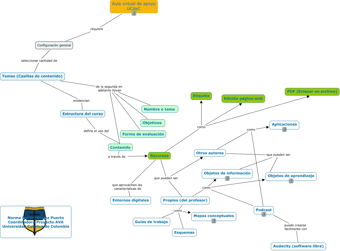
Este Cmap, tiene información relacionada con: mapa4, Propios (del profesor) como Mapas conceptuales, Otros autores que pueden ser Objetos de información, Propios (del profesor) como Objetos de aprendizaje, Estructura del curso define el uso del Contenido, Configuración general seleccionar cantidad de Temas (Casillas de contenido), Recursos como Etiqueta, Aula virtual de apoyo UCdeC requiere Configuración general, Recursos que pueden ser Propios (del profesor), Temas (Casillas de contenido) de la segunda en adelante llevan Forma de evaluación, Recursos que pueden ser Otros autores, Temas (Casillas de contenido) de la segunda en adelante llevan Nombre o tema, Temas (Casillas de contenido) de la segunda en adelante llevan Objetivos, Propios (del profesor) como Podcast, Propios (del profesor) como Objetos de información, Propios (del profesor) como Guías de trabajo, Recursos que aprovechen las características de Entornos digitales, Otros autores como Podcast, Contenido a través de Recursos, Podcast puede crearse facilmente con Audacity (software libre), Otros autores como Aplicaciones