WARNING:
JavaScript is turned OFF. None of the links on this concept map will
work until it is reactivated.
If you need help turning JavaScript On, click here.
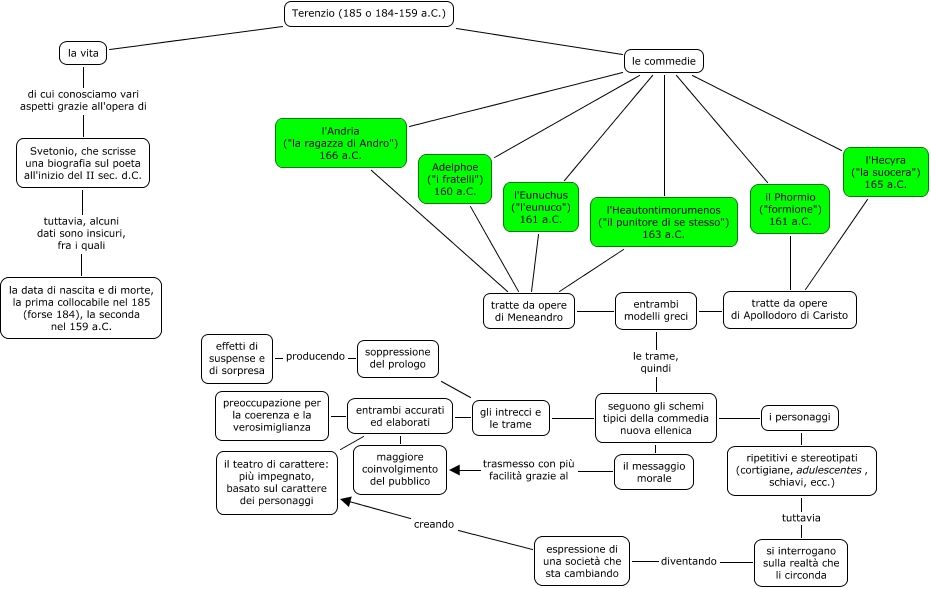
Questa Cmap, creata con IHMC CmapTools, contiene informazioni relative a: Terenzio-Gaia Mazzoleni, tratte da opere di Meneandro entrambi modelli greci, il messaggio morale trasmesso con più facilità grazie al maggiore coinvolgimento del pubblico, Terenzio (185 o 184-159 a.C.) la vita, l'Hecyra ("la suocera") 165 a.C. tratte da opere di Apollodoro di Caristo, seguono gli schemi tipici della commedia nuova ellenica il messaggio morale, l'Andria ("la ragazza di Andro") 166 a.C. tratte da opere di Meneandro, i personaggi ripetitivi e stereotipati (cortigiane, adulescentes, schiavi, ecc.), Svetonio, che scrisse una biografia sul poeta all'inizio del II sec. d.C. tuttavia, alcuni dati sono insicuri, fra i quali la data di nascita e di morte, la prima collocabile nel 185 (forse 184), la seconda nel 159 a.C., ripetitivi e stereotipati (cortigiane, adulescentes, schiavi, ecc.) tuttavia si interrogano sulla realtà che li circonda, l'Heautontimorumenos ("il punitore di se stesso") 163 a.C. tratte da opere di Meneandro, le commedie l'Andria ("la ragazza di Andro") 166 a.C., seguono gli schemi tipici della commedia nuova ellenica gli intrecci e le trame, soppressione del prologo producendo effetti di suspense e di sorpresa, Terenzio (185 o 184-159 a.C.) le commedie, le commedie l'Heautontimorumenos ("il punitore di se stesso") 163 a.C., tratte da opere di Apollodoro di Caristo entrambi modelli greci, seguono gli schemi tipici della commedia nuova ellenica i personaggi, la vita di cui conosciamo vari aspetti grazie all'opera di Svetonio, che scrisse una biografia sul poeta all'inizio del II sec. d.C., le commedie Adelphoe ("i fratelli") 160 a.C., gli intrecci e le trame entrambi accurati ed elaborati