WARNING:
JavaScript is turned OFF. None of the links on this concept map will
work until it is reactivated.
If you need help turning JavaScript On, click here.
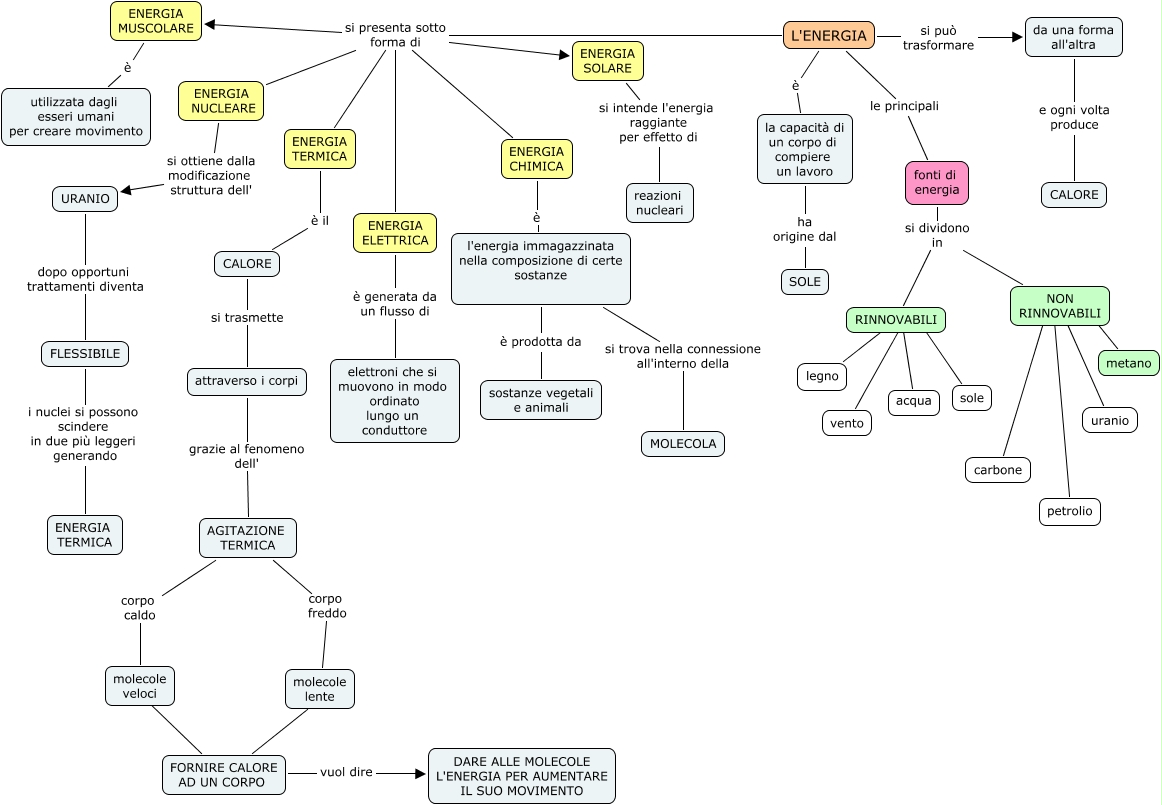
Questa Cmap, creata con IHMC CmapTools, contiene informazioni relative a: Energia, ENERGIA ELETTRICA è generata da un flusso di elettroni che si muovono in modo ordinato lungo un conduttore, L'ENERGIA si presenta sotto forma di ENERGIA TERMICA, L'ENERGIA si presenta sotto forma di ENERGIA NUCLEARE, RINNOVABILI ???? legno, L'ENERGIA si presenta sotto forma di ENERGIA SOLARE, ENERGIA MUSCOLARE è utilizzata dagli esseri umani per creare movimento, RINNOVABILI ???? sole, FLESSIBILE i nuclei si possono scindere in due più leggeri generando ENERGIA TERMICA, L'ENERGIA si può trasformare da una forma all'altra, RINNOVABILI ???? vento, L'ENERGIA le principali fonti di energia, ENERGIA NUCLEARE si ottiene dalla modificazione struttura dell' URANIO, l'energia immagazzinata nella composizione di certe sostanze si trova nella connessione all'interno della MOLECOLA, ENERGIA TERMICA è il CALORE, AGITAZIONE TERMICA corpo freddo molecole lente, NON RINNOVABILI ???? carbone, CALORE si trasmette attraverso i corpi, attraverso i corpi grazie al fenomeno dell' AGITAZIONE TERMICA, NON RINNOVABILI ???? uranio, fonti di energia si dividono in NON RINNOVABILI