WARNING:
JavaScript is turned OFF. None of the links on this concept map will
work until it is reactivated.
If you need help turning JavaScript On, click here.
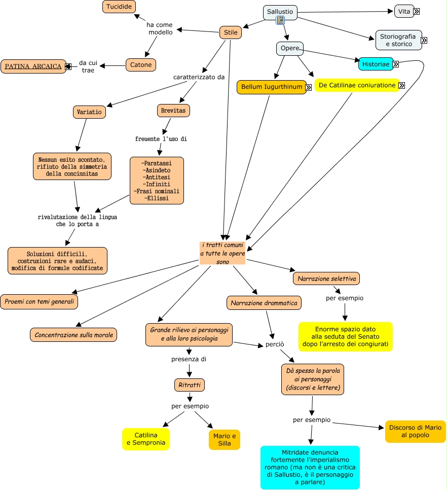
Questa Cmap, creata con IHMC CmapTools, contiene informazioni relative a: Sallustio - Carminati, Rievoca la storia di Roma fino alla congiura con attenzione ai mores Visione moralistica (tempi antichi=bene vs tempi moderni=male), Dà spesso la parola ai personaggi (discorsi e lettere) per esempio Discorso di Mario al popolo, Imparziale Sallustio fa storia dopo il ritiro dalla politica, Grande rilievo ai personaggi e alla loro psicologia perciò Dà spesso la parola ai personaggi (discorsi e lettere), Historiae i tratti comuni a tutte le opere sono Proemi con temi generali, Va al di là dell'episodio, emblema della crisi dello stato per far ciò inserisce Excursus che sviluppano in generale argomenti impliciti nel racconto storico, Stile i tratti comuni a tutte le opere sono Grande rilievo ai personaggi e alla loro psicologia, Tradizione romana degli Annales tuttavia Mantiene le caratteristiche delle due monografie (vedi "stile"), Bellum Iugurthinum i tratti comuni a tutte le opere sono Grande rilievo ai personaggi e alla loro psicologia, Sallustio Vita, Opere Bellum Iugurthinum, Bellum Iugurthinum i tratti comuni a tutte le opere sono Proemi con temi generali, Ritratti per esempio Catilina e Sempronia, Storiografia e storico storiografia legittima perchè Prosegue l'attività politica e la sostituisce quando non si può più far politica a causa della corruzione, Opere De Catilinae coniuratione, Stile ha come modello Catone, Patina arcaica -ere per -erunt alla III plur. del PF, Sviluppa il "metus hostilis" Ancora più pessimista nei confronti di etica e politica a Roma, Ritratti per esempio Mario e Silla, Descrive una Roma corrotta e degenere emlema della quale è Catilina