WARNING:
JavaScript is turned OFF. None of the links on this concept map will
work until it is reactivated.
If you need help turning JavaScript On, click here.
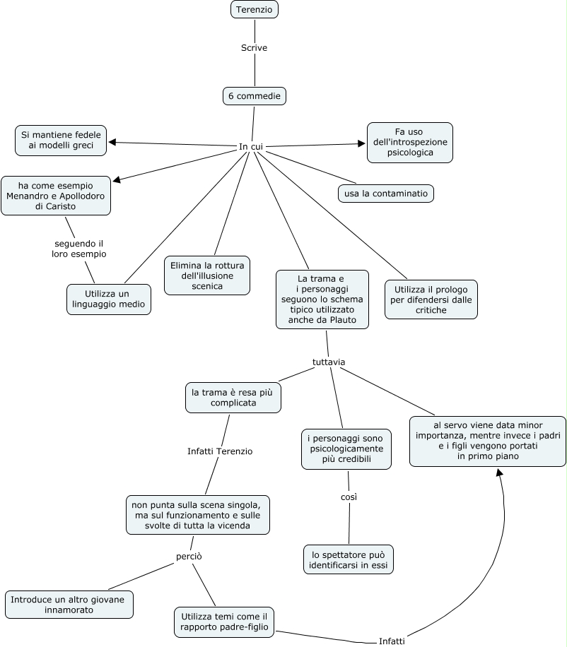
Questa Cmap, creata con IHMC CmapTools, contiene informazioni relative a: Terenzio-Midali, 6 commedie In cui Utilizza il prologo per difendersi dalle critiche, 6 commedie In cui ha come esempio Menandro e Apollodoro di Caristo, Utilizza temi come il rapporto padre-figlio Infatti al servo viene data minor importanza, mentre invece i padri e i figli vengono portati in primo piano, La trama e i personaggi seguono lo schema tipico utilizzato anche da Plauto tuttavia i personaggi sono psicologicamente più credibili, 6 commedie In cui Fa uso dell'introspezione psicologica, i personaggi sono psicologicamente più credibili così lo spettatore può identificarsi in essi, la trama è resa più complicata Infatti Terenzio non punta sulla scena singola, ma sul funzionamento e sulle svolte di tutta la vicenda, 6 commedie In cui La trama e i personaggi seguono lo schema tipico utilizzato anche da Plauto, 6 commedie In cui Si mantiene fedele ai modelli greci, non punta sulla scena singola, ma sul funzionamento e sulle svolte di tutta la vicenda perciò Utilizza temi come il rapporto padre-figlio, Terenzio Scrive 6 commedie, 6 commedie In cui usa la contaminatio, La trama e i personaggi seguono lo schema tipico utilizzato anche da Plauto tuttavia al servo viene data minor importanza, mentre invece i padri e i figli vengono portati in primo piano, ha come esempio Menandro e Apollodoro di Caristo seguendo il loro esempio Utilizza un linguaggio medio, 6 commedie In cui Elimina la rottura dell'illusione scenica, non punta sulla scena singola, ma sul funzionamento e sulle svolte di tutta la vicenda perciò Introduce un altro giovane innamorato, 6 commedie In cui Utilizza un linguaggio medio, La trama e i personaggi seguono lo schema tipico utilizzato anche da Plauto tuttavia la trama è resa più complicata