WARNING:
JavaScript is turned OFF. None of the links on this concept map will
work until it is reactivated.
If you need help turning JavaScript On, click here.
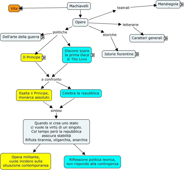
Questa Cmap, creata con IHMC CmapTools, contiene informazioni relative a: Machiavelli - Carminati, Mandragola Riso mai liberatorio, beffati e beffatori vivono in un mondo degradato, Opere teatrali Mandragola, Il Principe Realismo storico, guardare alla "verità effettuale", Caratteri generali Predilige il fiorentino contemporaneo come lingua, Discorsi sopra la prima Deca di Tito Livio diviso in 3 libri II libro: -politica estera -guerra e milizie, Il Principe stile -Compresenza di linguaggio alto e basso - Rigore argomentativo - Uso di immagini, Istorie fiorentine a M. interessa La storia come maestra di vita, 1513-1525 otium letterario, a Firenze ci sono i Medici. Nel 1527 muore, Caratteri generali Riflessione politica o etico-filosofica anche in poesia, 8 libri I libro: excursus storia d'Italia, Opere politiche Il Principe, Riso mai liberatorio, beffati e beffatori vivono in un mondo degradato ancora una volta Riferimento alla crisi politica italiana, 8 libri II libro: fondazione di Firenze, Caratteri generali Poesia d'occasione, Accento non sui fatti, ma sull'interpretazione quindi Non ricerca, ma usa la fonte più utile alla sua teoria politica, Discorsi sopra la prima Deca di Tito Livio concezione dell'uomo Antistoricistica, 1495-6 copia il De rerum natura (formazione umanistica fondata sui classici latini) 1498-1512 ricopre incarichi politici nella Repubblica fiorentina (missioni da Cesare Borgia), Mandragola ha come fonti Plauto, Terenzio e Boccaccio, Plauto, Terenzio e Boccaccio tuttavia Manca l'edonismo di Boccaccio, Dell'arte della guerra sotto forma di Dialogo (fra Fabrizio Colonna e altri)