WARNING:
JavaScript is turned OFF. None of the links on this concept map will
work until it is reactivated.
If you need help turning JavaScript On, click here.
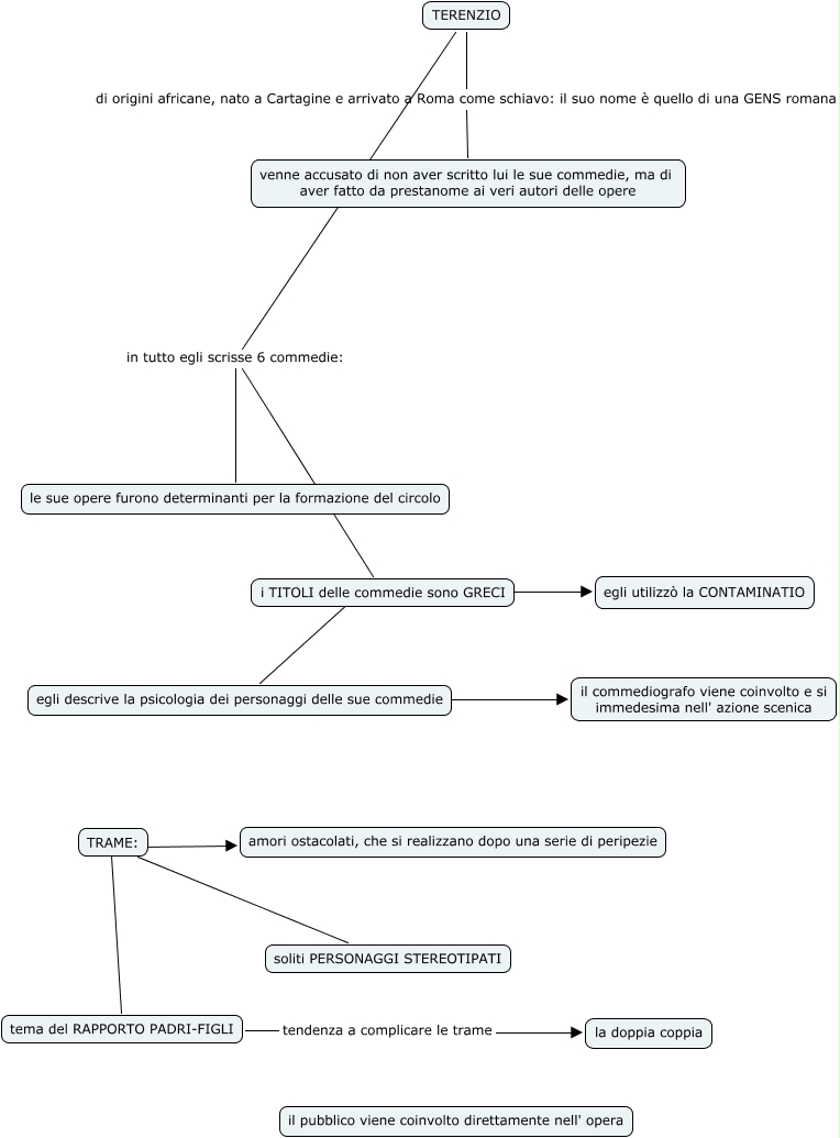
Questa Cmap, creata con IHMC CmapTools, contiene informazioni relative a: Terenzio-PaolaG, TERENZIO in tutto egli scrisse 6 commedie: le sue opere furono determinanti per la formazione del circolo, TERENZIO in tutto egli scrisse 6 commedie: i TITOLI delle commedie sono GRECI, i TITOLI delle commedie sono GRECI ???? egli utilizzò la CONTAMINATIO, TRAME: ???? soliti PERSONAGGI STEREOTIPATI, TRAME: ???? tema del RAPPORTO PADRI-FIGLI, tema del RAPPORTO PADRI-FIGLI tendenza a complicare le trame la doppia coppia, TERENZIO di origini africane, nato a Cartagine e arrivato a Roma come schiavo: il suo nome è quello di una GENS romana venne accusato di non aver scritto lui le sue commedie, ma di aver fatto da prestanome ai veri autori delle opere, TRAME: ???? amori ostacolati, che si realizzano dopo una serie di peripezie, i TITOLI delle commedie sono GRECI ???? egli descrive la psicologia dei personaggi delle sue commedie, egli descrive la psicologia dei personaggi delle sue commedie ???? il commediografo viene coinvolto e si immedesima nell' azione scenica