WARNING:
JavaScript is turned OFF. None of the links on this concept map will
work until it is reactivated.
If you need help turning JavaScript On, click here.
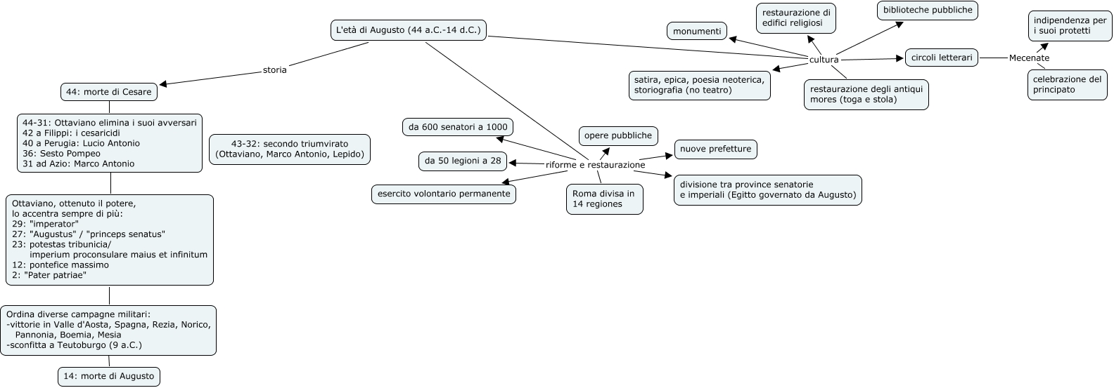
Questa Cmap, creata con IHMC CmapTools, contiene informazioni relative a: Augusto- Todeschini Andrea, L'età di Augusto (44 a.C.-14 d.C.) riforme e restaurazione Roma divisa in 14 regiones, L'età di Augusto (44 a.C.-14 d.C.) riforme e restaurazione divisione tra province senatorie e imperiali (Egitto governato da Augusto), L'età di Augusto (44 a.C.-14 d.C.) riforme e restaurazione da 50 legioni a 28, circoli letterari Mecenate indipendenza per i suoi protetti, L'età di Augusto (44 a.C.-14 d.C.) riforme e restaurazione esercito volontario permanente, circoli letterari Mecenate celebrazione del principato, L'età di Augusto (44 a.C.-14 d.C.) riforme e restaurazione nuove prefetture, 44-31: Ottaviano elimina i suoi avversari 42 a Filippi: i cesaricidi 40 a Perugia: Lucio Antonio 36: Sesto Pompeo 31 ad Azio: Marco Antonio ???? Ottaviano, ottenuto il potere, lo accentra sempre di più: 29: "imperator" 27: "Augustus" / "princeps senatus" 23: potestas tribunicia/ imperium proconsulare maius et infinitum 12: pontefice massimo 2: "Pater patriae", L'età di Augusto (44 a.C.-14 d.C.) cultura circoli letterari, L'età di Augusto (44 a.C.-14 d.C.) cultura biblioteche pubbliche, L'età di Augusto (44 a.C.-14 d.C.) riforme e restaurazione opere pubbliche, L'età di Augusto (44 a.C.-14 d.C.) cultura restaurazione degli antiqui mores (toga e stola), L'età di Augusto (44 a.C.-14 d.C.) cultura restaurazione di edifici religiosi, 44: morte di Cesare ???? 44-31: Ottaviano elimina i suoi avversari 42 a Filippi: i cesaricidi 40 a Perugia: Lucio Antonio 36: Sesto Pompeo 31 ad Azio: Marco Antonio, Ordina diverse campagne militari: -vittorie in Valle d'Aosta, Spagna, Rezia, Norico, Pannonia, Boemia, Mesia -sconfitta a Teutoburgo (9 a.C.) ???? 14: morte di Augusto, L'età di Augusto (44 a.C.-14 d.C.) riforme e restaurazione da 600 senatori a 1000, L'età di Augusto (44 a.C.-14 d.C.) storia 44: morte di Cesare, L'età di Augusto (44 a.C.-14 d.C.) cultura satira, epica, poesia neoterica, storiografia (no teatro), L'età di Augusto (44 a.C.-14 d.C.) cultura monumenti, Ottaviano, ottenuto il potere, lo accentra sempre di più: 29: "imperator" 27: "Augustus" / "princeps senatus" 23: potestas tribunicia/ imperium proconsulare maius et infinitum 12: pontefice massimo 2: "Pater patriae" ???? Ordina diverse campagne militari: -vittorie in Valle d'Aosta, Spagna, Rezia, Norico, Pannonia, Boemia, Mesia -sconfitta a Teutoburgo (9 a.C.)