WARNING:
JavaScript is turned OFF. None of the links on this concept map will
work until it is reactivated.
If you need help turning JavaScript On, click here.
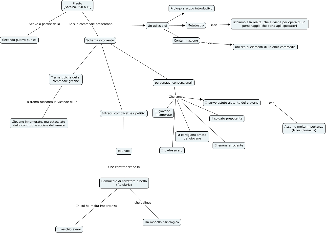
Questa Cmap, creata con IHMC CmapTools, contiene informazioni relative a: Plauto-Midali, Commedia di carattere o beffa (Aulularia) che delinea Un modello psicologico, Commedia di carattere o beffa (Aulularia) In cui ha molta importanza Il vecchio avaro, Plauto (Sarsina-250 a.C.) Le sue commedie presentano Un utilizzo di, Contaminazione cioè utilizzo di elementi di un'altra commedia, Trame tipiche delle commedie greche La trama raaconta le vicende di un Giovane innamorato, ma ostacolato dalla condizione sociale dell'amata, Il servo astuto aiutante del giovane che Assume molta importanza (Miles gloriosus), personaggi convenzionali Che sono Il lenone arrogante, Schema ricorrente ???? Intrecci complicati e ripetitivi, Schema ricorrente ???? Trame tipiche delle commedie greche, personaggi convenzionali Che sono Il servo astuto aiutante del giovane, Un utilizzo di ???? Prologo a scopo introduttivo, Un utilizzo di ???? Contaminazione, Plauto (Sarsina-250 a.C.) Le sue commedie presentano Schema ricorrente, Intrecci complicati e ripetitivi ???? Equivoci, personaggi convenzionali Che sono Il padre avaro, personaggi convenzionali Che sono Il giovane innamorato, Schema ricorrente ???? personaggi convenzionali, Equivoci Che caratterizzano la Commedia di carattere o beffa (Aulularia), personaggi convenzionali Che sono la cortigiana amata dal giovane, Metateatro cioè richiamo alla realtà, che avviene per opera di un personaggio che parla agli spettatori