WARNING:
JavaScript is turned OFF. None of the links on this concept map will
work until it is reactivated.
If you need help turning JavaScript On, click here.
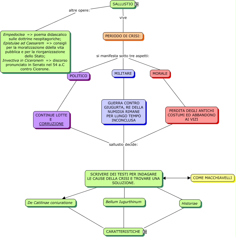
Questa Cmap, creata con IHMC CmapTools, contiene informazioni relative a: Sallustio Jessica Vanoni, Catilina analogia entrambi sono il frutto della malvagità della classe senatoria., SALLUSTIO vive PERIODO DI CRISI:, 50 a.C viene accusato di probrum partecipa a fianco di Cesare alla guerra civile, Giugurta analogia entrambi sono il frutto della malvagità della classe senatoria., indagare il passato per comprendere il presente utilizza stile austero, coinciso, PERIODO DI CRISI: si manifesta sotto tre aspetti: MORALE, De Catilinae coniuratione ???? CARATTERISTICHE, tema platonico del dualismo dell'essere umano Bellum Iugurthinum capitolo 2: "Nam uti genus hominum compositum ex corpore et anima est, ita res cuncta studiaque omnia nostra corporis alia, alia animi naturam secuntur. Igitur praeclara facies, magnae divitiae, ad hoc vis corporis et alia omnia huiusce modi brevi dilabuntur; at ingeni egregia facinora sicuti anima immortalia sunt.", narra il periodo di tempo compreso tra il 78 e il 67 a.C. corruzione, personaggi Giugurta, riflessione sulla storia e sul ruolo dello storico ricorrendo tema platonico del dualismo dell'essere umano, PERIODO DI CRISI: si manifesta sotto tre aspetti: MILITARE, indagare il passato per comprendere il presente utilizza excursus, 44 a.C. abbandona la vita politica si dedica storiografia, MILITARE ???? GUERRA CONTRO GIUGURTA, RE DELLA NUMIDIA RIMANE PER LUNGO TEMPO INCONCLUSA, tema platonico del dualismo dell'essere umano ???? De Catilinae Coniuratione capitolo 1: "Sed nostra omnis vis in animo et corpore sita est: animi imperio, corporis servitio magis utimur; alterum nobis cum dis, alterum cum beluis commune est. Quo mihi rectius videtur ingeni quam virium opibus gloriam quaerere..., dopo la terza guerra punica (146 a.C.) poichè diffusione dell'avaritia e dell'ambitio soprattutto sotto la dittatura di Silla., GUERRA CONTRO GIUGURTA, RE DELLA NUMIDIA RIMANE PER LUNGO TEMPO INCONCLUSA sallustio decide: SCRIVERE DEI TESTI PER INDAGARE LE CAUSE DELLA CRISI E TROVARE UNA SOLUZIONE., MORALE ???? PERDITA DEGLI ANTICHI COSTUMI ED ABBANDONO AI VIZI, SCRIVERE DEI TESTI PER INDAGARE LE CAUSE DELLA CRISI E TROVARE UNA SOLUZIONE. ???? Historiae