WARNING:
JavaScript is turned OFF. None of the links on this concept map will
work until it is reactivated.
If you need help turning JavaScript On, click here.
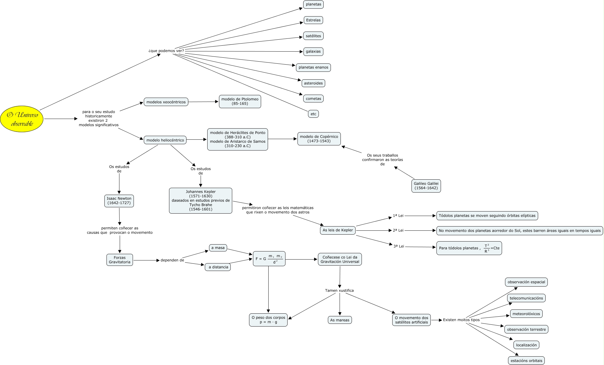
Este mapa conceptual ten información relativa a: gravitacion4eso, a masa ???? <math xmlns="http://www.w3.org/1998/Math/MathML"> <mrow> <mtext> F = G </mtext> <mfrac> <mrow> <mmultiscripts> <mtext> m </mtext> <mtext> 1 </mtext> <none/> </mmultiscripts> <mtext> </mtext> <mmultiscripts> <mtext> m </mtext> <mtext> 2 </mtext> <none/> </mmultiscripts> </mrow> <mmultiscripts> <mtext> d </mtext> <none/> <mtext> 2 </mtext> </mmultiscripts> </mfrac> </mrow> </math>, Johannes Kepler (1571-1630) daseados en estudos previos de Tycho Brahe (1546-1601) permitiron coñecer as leis matemáticas que rixen o movemento dos astros As leis de Kepler, modelo de Heráclites de Ponto (388-310 a.C) modelo de Aristarco de Samos (310-230 a.C) ???? modelo de Copérnico (1473-1543), O movemento dos satélites artificiais Existen moitos tipos estacións orbitais, As leis de Kepler 2ª Lei No movemento dos planetas aorredor do Sol, estes barren áreas iguais en tempos iguais, O movemento dos satélites artificiais Existen moitos tipos localización, Galileo Galilei (1564-1642) Os seus traballos confirmaron as teorías de modelo de Copérnico (1473-1543), O Universo observable ¿que podemos ver? satélites, modelo heliocéntrico Os estudos de Isaac Newton (1642-1727), O Universo observable ¿que podemos ver? etc, <math xmlns="http://www.w3.org/1998/Math/MathML"> <mrow> <mtext> F = G </mtext> <mfrac> <mrow> <mmultiscripts> <mtext> m </mtext> <mtext> 1 </mtext> <none/> </mmultiscripts> <mtext> </mtext> <mmultiscripts> <mtext> m </mtext> <mtext> 2 </mtext> <none/> </mmultiscripts> </mrow> <mmultiscripts> <mtext> d </mtext> <none/> <mtext> 2 </mtext> </mmultiscripts> </mfrac> </mrow> </math> ???? O peso dos corpos p = m · g, modelos xeocéntricos ???? modelo de Ptolomeo (85-165), modelo heliocéntrico ???? modelo de Heráclites de Ponto (388-310 a.C) modelo de Aristarco de Samos (310-230 a.C), O Universo observable ¿que podemos ver? planetas, O movemento dos satélites artificiais Existen moitos tipos meteorolóxicos, O movemento dos satélites artificiais Existen moitos tipos telecomunicacións, As leis de Kepler 1ª Lei Tódolos planetas se moven seguindo órbitas elípticas, modelo heliocéntrico Os estudos de Johannes Kepler (1571-1630) daseados en estudos previos de Tycho Brahe (1546-1601), Isaac Newton (1642-1727) permiten coñecer as causas que provocan o movemento Forzas Gravitatoria, Forzas Gravitatoria dependen de a masa