WARNING:
JavaScript is turned OFF. None of the links on this concept map will
work until it is reactivated.
If you need help turning JavaScript On, click here.
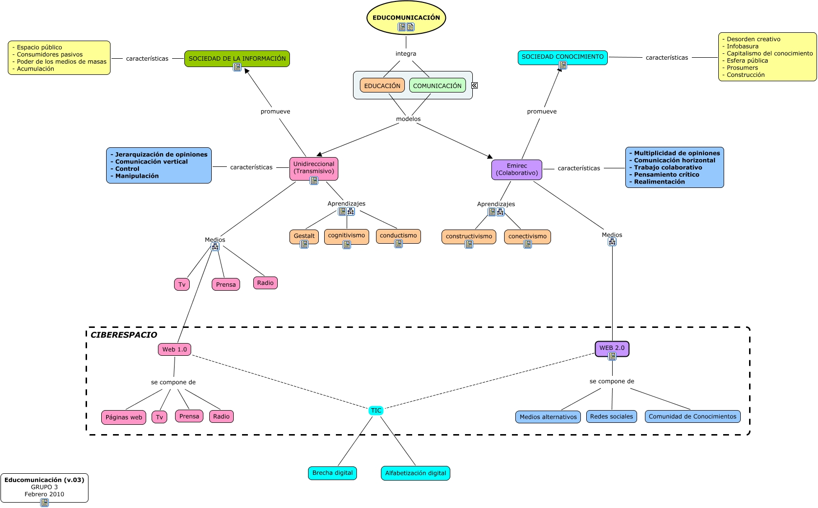
Este Cmap, tiene información relacionada con: Educomunicación, Web 1.0 TIC Alfabetización digital, EDUCOMUNICACIÓN integra COMUNICACIÓN, EDUCOMUNICACIÓN integra EDUCACIÓN, COMUNICACIÓN modelos Emirec (Colaborativo), WEB 2.0 se compone de Medios alternativos, Web 1.0 TIC Brecha digital, Web 1.0 se compone de Prensa, Unidireccional (Transmisivo) Aprendizajes conductismo, Emirec (Colaborativo) Medios WEB 2.0, Web 1.0 se compone de Radio, Emirec (Colaborativo) promueve SOCIEDAD CONOCIMIENTO, Unidireccional (Transmisivo) Medios Tv, EDUCACIÓN modelos Unidireccional (Transmisivo), SOCIEDAD CONOCIMIENTO características - Desorden creativo - Infobasura - Capitalismo del conocimiento - Esfera pública - Prosumers - Construcción, WEB 2.0 TIC Brecha digital, Unidireccional (Transmisivo) Aprendizajes Gestalt, WEB 2.0 se compone de Comunidad de Conocimientos, Emirec (Colaborativo) Aprendizajes conectivismo, EDUCACIÓN modelos Emirec (Colaborativo), Unidireccional (Transmisivo) promueve SOCIEDAD DE LA INFORMACIÓN